在中級報名前你一定要熟知報名信息表是什么,還要知道報名信息表必須要填哪些內容。下面小編就是專門介紹報名信息表的。
一、中級報名信息表到底是什么,有什么用?
鑒于許多考生都是第一次報考中級會計職稱,小編在這里先為大家普及一下中級會計報名信息表的用途和規定,請各位考生仔細閱讀。
| 規定:《全國會計資格考試網上報名考生信息表》,簡稱“中級會計報名信息表”,它指的是考生在中級會計報名入口開通期間,登錄網上報名系統(
| 用途:報名信息表是考生資格審核和領證的重要依據,報考人員在報名成功后,需要及時打印,方便留存與審核。另外,報名入口關閉后不再支持報名表的打印,建議考生多打印幾份,并在電腦中保留相關界面的完整截圖,做好備份。
溫馨提示:各個地區的資格審核方式有所不同,但是無論采用何種審核形式,是考前還是考后審核,報考人員都要認真填寫每一項內容,確保自己的每一條信息都準確真實,千萬不要因為報名信息的填寫失誤,導致最后明明成績合格卻審核失敗,沒有拿到證書就得不償失了。
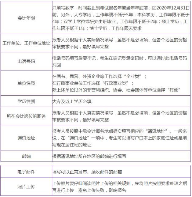
二、圖解報名信息填寫攻略
三、報名信息表填寫方法
| 科目 | 班型介紹 | 價格 | 購買![]() |
|---|---|---|---|
| 《中級會計實務》 | 精講班:視頻課程(教材精講班+習題解析班+沖刺串講班)、講義資料、模考題庫、押題密卷 | 380 |
購買
|
| 《經濟法》 | 精講班:視頻課程(教材精講班+習題解析班+沖刺串講班)、講義資料、模考題庫、押題密卷 | 380 |
購買
|
| 《財務管理》 | 精講班:視頻課程(教材精講班+習題解析班+沖刺串講班)、講義資料、模考題庫、押題密卷 | 380 |
購買
|
| 2門精講班 | 精講班:視頻課程(教材精講班+習題解析班+沖刺串講班)、講義資料、模考題庫、押題密卷 | 720 |
購買
|
| 3門精講班 | 精講班:視頻課程(教材精講班+習題解析班+沖刺串講班)、講義資料、模考題庫、押題密卷 | 960 |
購買
|
| 科目 | 班型介紹 | 價格 | 購買![]() |
|---|---|---|---|
| 《中級會計實務》 | 通關班套餐:視頻課程(教材精講班+習題解析班+沖刺串講班)+講義資料+模考題庫+VIP會員+當前不過,下期免費 | 680 |
購買
|
| 《經濟法》 | 通關班套餐:視頻課程(教材精講班+習題解析班+沖刺串講班)+講義資料+模考題庫+VIP會員+當前不過,下期免費 | 680 |
購買
|
| 《財務管理》 | 通關班套餐:視頻課程(教材精講班+習題解析班+沖刺串講班)+講義資料+模考題庫+VIP會員+當前不過,下期免費 | 680 |
購買
|
| 2門通關班 | 通關班套餐:視頻課程(教材精講班+習題解析班+沖刺串講班)+講義資料+模考題庫+VIP會員+當前不過,下期免費 | 1200 |
購買
|
| 3門通關班 | 通關班套餐:視頻課程(教材精講班+習題解析班+沖刺串講班)+講義資料+模考題庫+VIP會員+當年不過,下年免費。 | 1800 |
購買
|
| 科目 | 班型介紹 | 價格 | 購買![]() |
|---|---|---|---|
| 《中級會計實務》 | 協議班套餐:視頻課程(教材精講班+習題解析班+沖刺串講班)+講義資料+模考題庫+VIP會員+考試不通過,學費全額退(簽協議) | 1000 |
購買
|
| 《經濟法》 | 協議班套餐:視頻課程(教材精講班+習題解析班+沖刺串講班)+講義資料+模考題庫+VIP會員+考試不通過,學費全額退(簽協議) | 1000 |
購買
|
| 《財務管理》 | 協議班套餐:視頻課程(教材精講班+習題解析班+沖刺串講班)+講義資料+模考題庫+VIP會員+考試不通過,學費全額退(簽協議) | 1000 |
購買
|
| 2門協議班 | 協議班套餐:視頻課程(教材精講班+習題解析班+沖刺串講班)+講義資料+模考題庫+VIP會員+考試不通過,學費全額退(簽協議) | 2000 |
購買
|
| 3門協議班 | 協議班套餐:視頻課程(教材精講班+習題解析班+沖刺串講班)+講義資料+模考題庫+VIP會員+考試不通過,學費全額退(簽協議) | 3000 |
購買
|
| 科目 | 版本和介紹 | 價格 | 購買![]() |
|---|---|---|---|
| 《中級會計實務》 | 題庫和模擬考試系統綜合版:模擬考試系統+網絡題庫系統(章節題庫+試卷題庫+幻燈題庫)+手機題庫系統 | 120 |
購買
|
| 《經濟法》 | 題庫和模擬考試系統綜合版:模擬考試系統+網絡題庫系統(章節題庫+試卷題庫+幻燈題庫)+手機題庫系統 | 120 |
購買
|
| 《財務管理》 | 題庫和模擬考試系統綜合版:模擬考試系統+網絡題庫系統(章節題庫+試卷題庫+幻燈題庫)+手機題庫系統 | 120 |
購買
|
| 2門綜合版 | 2門題庫和模擬考試系統綜合版:模擬考試系統+網絡題庫系統(章節題庫+試卷題庫+幻燈題庫)+手機題庫系統 | 200 |
購買
|
| 3門綜合版 | 3門題庫和模擬考試系統綜合版:模擬考試系統+網絡題庫系統(章節題庫+試卷題庫+幻燈題庫)+手機題庫系統。 | 300 |
購買
|
| 科目 | 版本和介紹 | 價格 | 購買![]() |
|---|---|---|---|
| 《中級會計實務》 | 【題庫和模擬考試系統實驗版】:模擬考試+章節題庫+幻燈題庫+手機題庫系統,考前最后模擬考試成績合格而考試不通過者,退還全部費用。 | 240 |
購買
|
| 《經濟法》 | 【題庫和模擬考試系統實驗版】:模擬考試+章節題庫+幻燈題庫+手機題庫系統,考前最后模擬考試成績合格而考試不通過者,退還全部費用。 | 240 |
購買
|
| 《財務管理》 | 【題庫和模擬考試系統實驗版】:模擬考試+章節題庫+幻燈題庫+手機題庫系統,考前最后模擬考試成績合格而考試不通過者,退還全部費用。 | 240 |
購買
|
| 2門實驗版 | 【題庫和模擬考試系統實驗版】:模擬考試+章節題庫+幻燈題庫+手機題庫系統,考前最后模擬考試成績合格而考試不通過者,退還全部費用。 | 480 |
購買
|
| 3門實驗版 | 【題庫和模擬考試系統實驗版】:模擬考試+章節題庫+幻燈題庫+手機題庫系統,考前最后模擬考試成績合格而考試不通過者,退還全部費用。 | 720 |
購買
|
專業知識水平考試:
考試內容以管理會計師(中級)教材:
《風險管理》、
《績效管理》、
《決策分析》、
《責任會計》為主,此外還包括:
管理會計職業道德、
《中國總會計師(CFO)能力框架》和
《中國管理會計職業能力框架》
能力水平考試:
包括簡答題、考試案例指導及問答和管理會計案例撰寫。