利用專家的工作
【考點一】專家的定義(★★)
(一)注冊會計師的專家
(二)管理層的專家

注冊會計師利用專家工作的目標是:
(1)確定是否利用專家的工作(目標之一,在【考點三】展開)。
(2)如果利用專家的工作,專家的工作是否足以實現審計目的(目標之二,在【考點四】、【考點五】、【考點六】展開)
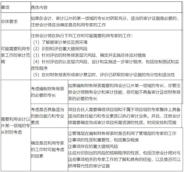
【考點三】確定是否利用專家的工作(★★)

【考點四】評價專家工作的事項(★★★)
(一)評價專家的勝任能力、專業素質和客觀性(1/4)
注冊會計師應當評價專家是否具有實現審計目的所必需的勝任能力、專業素質和客觀性:
(1)專家的勝任能力與其專長的性質和水平有關。
(2)專家的專業素質與在業務的具體情況下對勝任能力的發揮相關。
(3)專家的客觀性與其偏見、利益沖突及其他可能影響其職業判斷或商業判斷的因素相關。
(4)在評價外部專家的客觀性時,注冊會計師應當詢問可能對外部專家客觀性產生不利影響的利益和關系。
(二)了解專家的專長領域(2/4)
(1)總體要求
①注冊會計師應當充分了解專家的專長領域,以能夠:為了實現審計目的,確定專家工作的性質、范圍和目標;評價專家的工作是否足以實現審計目的。
②注冊會計師可以憑借審計工作經驗或通過與專家及其他有關人士進行討論的方式,了解專家的專長領域。
(2)對專家的專長領域的了解事項
①與審計相關的、管理層的專家專長領域的進一步細分信息;
②職業準則或其他準則以及法律法規是否適用;
③專家使用哪些假設和方法(包括專家使用的模型,如適用),及其在專家的專長領域是否得到普遍認可,對實現財務報告目的是否適當;
④專家使用的內外部數據或信息的性質。
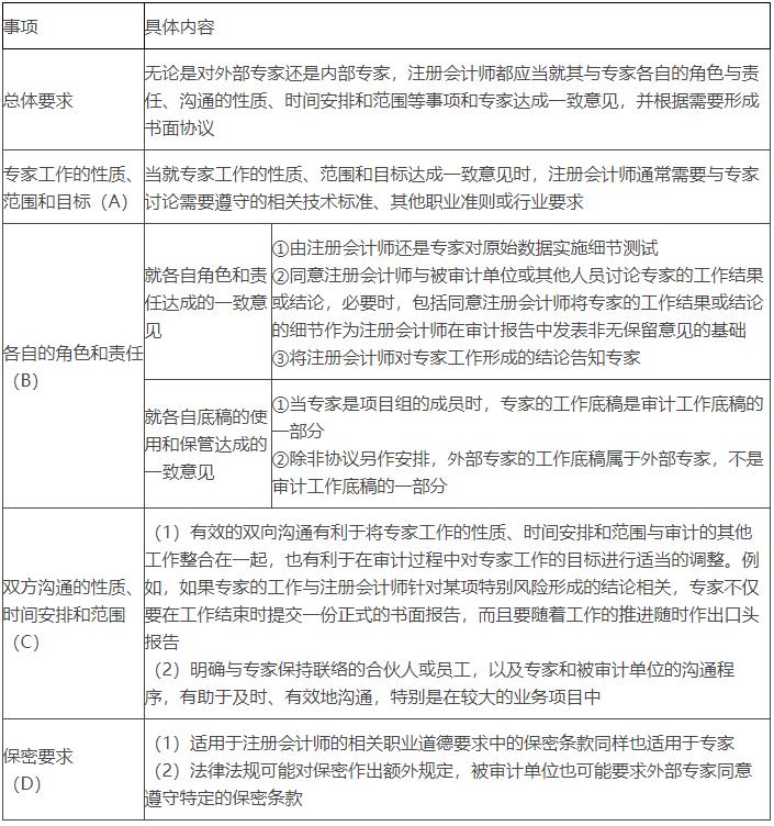
(三)與專家達成一致意見(3/4,在【考點五】展開)
(四)評價專家工作的恰當性(4/4,在【考點六】展開)
【考點五】與專家達成一致意見(3/4,★★★)

(一)特定程序(5+5)
注冊會計師評價專家工作是否足以實現審計目的所實施的特定程序可能包括:
(1)詢問專家。
(2)復核專家的工作底稿和報告。
(3)實施用于證實的程序,例如:
①觀察專家的工作;②檢查已公布的數據,如來源于信譽高、權威的渠道的統計報告;③向第三方詢證相關事項;④執行詳細的分析程序;⑤重新計算。
(4)必要時(如當專家的工作結果或結論與其他審計證據不一致時)與具有相關專長的其他專家討論。
(5)與管理層討論專家的報告。
(二)評價事項(關鍵詞)
(1)評價專家的工作結果或結論的相關性和合理性(1/3)
①專家提交其工作結果或結論的方式是否符合專家所在的職業或行業標準。
②專家的工作結果或結論是否得到清楚地表述,包括提及與注冊會計師達成一致的目標,執行工作的范圍和運用的標準。
③專家的工作結果或結論是否基于適當的期間,并考慮期后事項(如相關)。
④專家的工作結果或結論在使用方面是否有任何保留、限制或約束,如果有,是否對注冊會計師的工作產生影響。
⑤專家的工作結果或結論是否適當考慮了專家遇到的錯誤或偏差情況。
(2)評價專家工作涉及使用重要的假設和方法的相關性和合理性(2/3)
注冊會計師應當了解專家選擇的假設和方法,并根據專家工作的具體情況,評價專家工作涉及使用重要的假設和方法的相關性和合理性。
①這些假設和方法在專家的專長領域是否得到普遍認可。
②這些假設和方法是否與適用的財務報告編制基礎的要求相一致。
③這些假設和方法是否依賴某些專用模型的應用。
④這些假設和方法是否與管理層的假設、方法相一致,如果不一致,差異的原因及影響。
(3)評價專家工作涉及使用重要的原始數據的相關性、完整性和準確性(3/4)
注冊會計師應當實施相應的審計程序,評價專家工作涉及使用重要的原始數據的相關性、完整性和準確性。當專家的工作涉及使用對專家工作具有重要影響的原始數據時,注冊會計師可以實施下列程序測試這些數據(關鍵詞):
①核實數據的來源,包括了解和測試(適用時)針對數據的內部控制,以及向專家傳送數據的方式(如相關)。
②復核數據的完整性和內在一致性。
(三)評價專家工作結果為不恰當時的措施(2個方面)
(1)如果確定專家的工作不足以實現審計目的,注冊會計師應當采取下列措施之一:
①就專家擬執行的進一步工作的性質和范圍,與專家達成一致意見。
②根據具體情況,實施追加的審計程序。
(2)考慮發表非無保留意見
如果注冊會計師認為專家的工作不足以實現審計目的,且注冊會計師通過實施追加的審計程序(如專家和注冊會計師執行進一步工作),或者通過雇用、聘請其他專家仍不能解決問題,則意味著沒有獲取充分、適當的審計證據,注冊會計師有必要按照《中國注冊會計師審計準則第1502號—在審計報告中發表非無保留意見》的規定發表非無保留意見。
(四)評價專家工作的審計程序
1.評價專家工作的審計程序應當考慮的因素
(1)與專家工作相關的事項的性質;
(2)與專家工作相關的事項中存在的重大錯報風險;
(3)專家的工作在審計中的重要程度;
(4)注冊會計師對專家以前所做工作的了解,以及與之接觸的經驗;
(5)專家是否需要遵守會計師事務所的質量控制政策和程序。
2.需要實施不同的或更廣泛審計程序的情形
(1)專家的工作與涉及主觀和復雜判斷的重大事項相關;
(2)注冊會計師以前沒有利用某個專家的工作,也不了解其勝任能力、專業素質和客觀性;
(3)專家實施的程序構成審計工作必要的組成部分,而不是就某一事項提供建議;
(4)專家是會計師事務所外部專家,因此不受會計師事務所質量控制政策和程序的約束。
| 科目 | 班型介紹 | 價格 | 購買![]() |
|---|---|---|---|
| 《會計》 | 精講班:視頻課程(教材精講班+習題解析班+沖刺串講班)、講義資料、模考題庫、押題密卷 | 350 |
購買
|
| 《經濟法》 | 精講班:視頻課程(教材精講班+習題解析班+沖刺串講班)、講義資料、模考題庫、押題密卷 | 350 |
購買
|
| 《稅法》 | 精講班:視頻課程(教材精講班+習題解析班+沖刺串講班)、講義資料、模考題庫、押題密卷 | 350 |
購買
|
| 《審計》 | 精講班:視頻課程(教材精講班+習題解析班+沖刺串講班)、講義資料、模考題庫、押題密卷 | 350 |
購買
|
| 《財務成本管理》 | 精講班:視頻課程(教材精講班+習題解析班+沖刺串講班)、講義資料、模考題庫、押題密卷 | 350 |
購買
|
| 《公司戰略與風險管理》 | 精講班:視頻課程(教材精講班+習題解析班+沖刺串講班)、講義資料、模考題庫、押題密卷 | 350 |
購買
|
| 2門 | 精講班:視頻課程(教材精講班+習題解析班+沖刺串講班)、講義資料、模考題庫、押題密卷 | 650 |
購買
|
| 6門全套 | 精講班:視頻課程(教材精講班+習題解析班+沖刺串講班)、講義資料、模考題庫、押題密卷 | 1500 |
購買
|
| 科目 | 班型介紹 | 價格 | 購買![]() |
|---|---|---|---|
| 《會計》 | 通關班:視頻課程、教材、講義資料、模考題庫、VIP會員+當前不過,下期免費 | 650 |
購買
|
| 《經濟法》 | 通關班:視頻課程、教材、講義資料、模考題庫、VIP會員+當前不過,下期免費 | 650 |
購買
|
| 《稅法》 | 通關班:視頻課程、教材、講義資料、模考題庫、VIP會員+當前不過,下期免費 | 650 |
購買
|
| 《審計》 | 通關班:視頻課程、教材、講義資料、模考題庫、VIP會員+當前不過,下期免費 | 650 |
購買
|
| 《財務成本管理》 | 通關班:視頻課程、教材、講義資料、模考題庫、VIP會員+當前不過,下期免費 | 650 |
購買
|
| 《公司戰略與風險管理》 | 通關班:視頻課程、教材、講義資料、模考題庫、VIP會員+當前不過,下期免費 | 650 |
購買
|
| 2門 | 通關班:視頻課程、教材、講義資料、模考題庫、VIP會員+當前不過,下期免費 | 1200 |
購買
|
| 6門全套 | 通關班:視頻課程、教材、講義資料、模考題庫、VIP會員+當前不過,下期免費 | 2600 |
購買
|
| 科目 | 班型介紹 | 價格 | 購買![]() |
|---|---|---|---|
| 《會計》 | 協議班:(基礎學習班 + 習題精講班 + 沖刺串講班 + 模擬考試題庫 + 答疑精華班 + 應試技巧班 + 語音串講班,贈送vip會員,并且免費贈送最新的考試輔導資料) | 900 |
購買
|
| 《經濟法》 | 協議班:(基礎學習班 + 習題精講班 + 沖刺串講班 + 模擬考試題庫 + 答疑精華班 + 應試技巧班 + 語音串講班,贈送vip會員,并且免費贈送最新的考試輔導資料) | 900 |
購買
|
| 《稅法》 | 協議班:(基礎學習班 + 習題精講班 + 沖刺串講班 + 模擬考試題庫 + 答疑精華班 + 應試技巧班 + 語音串講班,贈送vip會員,并且免費贈送最新的考試輔導資料) | 900 |
購買
|
| 《審計》 | 協議班:(基礎學習班 + 習題精講班 + 沖刺串講班 + 模擬考試題庫 + 答疑精華班 + 應試技巧班 + 語音串講班,贈送vip會員,并且免費贈送最新的考試輔導資料) | 900 |
購買
|
| 《財務成本管理》 | 協議班:(基礎學習班 + 習題精講班 + 沖刺串講班 + 模擬考試題庫 + 答疑精華班 + 應試技巧班 + 語音串講班,贈送vip會員,并且免費贈送最新的考試輔導資料) | 900 |
購買
|
| 《公司戰略與風險管理》 | 協議班:(基礎學習班 + 習題精講班 + 沖刺串講班 + 模擬考試題庫 + 答疑精華班 + 應試技巧班 + 語音串講班,贈送vip會員,并且免費贈送最新的考試輔導資料) | 900 |
購買
|
| 2門 | 協議班:(基礎學習班 + 習題精講班 + 沖刺串講班 + 模擬考試題庫 + 答疑精華班 + 應試技巧班 + 語音串講班,贈送vip會員,并且免費贈送最新的考試輔導資料) | 1800 |
購買
|
| 科目 | 版本和介紹 | 價格 | 購買![]() |
|---|---|---|---|
| 《會計》 | 題庫和模擬考試系統綜合版:模擬考試系統+網絡題庫系統(章節題庫+試卷題庫+幻燈題庫)+手機題庫系統 | 80 |
購買
|
| 《經濟法》 | 題庫和模擬考試系統綜合版:模擬考試系統+網絡題庫系統(章節題庫+試卷題庫+幻燈題庫)+手機題庫系統 | 80 |
購買
|
| 《稅法》 | 題庫和模擬考試系統綜合版:模擬考試系統+網絡題庫系統(章節題庫+試卷題庫+幻燈題庫)+手機題庫系統 | 80 |
購買
|
| 《審計》 | 題庫和模擬考試系統綜合版:模擬考試系統+網絡題庫系統(章節題庫+試卷題庫+幻燈題庫)+手機題庫系統 | 80 |
購買
|
| 《財務成本管理》 | 題庫和模擬考試系統綜合版:模擬考試系統+網絡題庫系統(章節題庫+試卷題庫+幻燈題庫)+手機題庫系統 | 80 |
購買
|
| 《公司戰略與風險管理》 | 題庫和模擬考試系統綜合版:模擬考試系統+網絡題庫系統(章節題庫+試卷題庫+幻燈題庫)+手機題庫系統 | 80 |
購買
|
| 2門 | 2門題庫和模擬考試系統綜合版:模擬考試系統+網絡題庫系統(章節題庫+試卷題庫+幻燈題庫)+手機題庫系統 | 120 |
購買
|
| 6門全套 | 6門題庫和模擬考試系統綜合版:模擬考試系統+網絡題庫系統(章節題庫+試卷題庫+幻燈題庫)+手機題庫系統 | 360 |
購買
|
| 科目 | 版本和介紹 | 價格 | 購買![]() |
|---|---|---|---|
| 《會計》 | 【題庫和模擬考試系統實驗版】:模擬考試系統+網絡題庫系統(章節題庫+試卷題庫+幻燈題庫)+手機題庫系統 +答疑版+VIP會員 | 216 |
購買
|
| 《經濟法》 | 【題庫和模擬考試系統實驗版】:模擬考試系統+網絡題庫系統(章節題庫+試卷題庫+幻燈題庫)+手機題庫系統 +答疑版+VIP會員 | 216 |
購買
|
| 《稅法》 | 【題庫和模擬考試系統實驗版】:模擬考試系統+網絡題庫系統(章節題庫+試卷題庫+幻燈題庫)+手機題庫系統 +答疑版+VIP會員 | 216 |
購買
|
| 《審計》 | 【題庫和模擬考試系統實驗版】:模擬考試系統+網絡題庫系統(章節題庫+試卷題庫+幻燈題庫)+手機題庫系統 +答疑版+VIP會員 | 216 |
購買
|
| 《財務成本管理》 | 【題庫和模擬考試系統實驗版】:模擬考試系統+網絡題庫系統(章節題庫+試卷題庫+幻燈題庫)+手機題庫系統 +答疑版+VIP會員 | 216 |
購買
|
| 《公司戰略與風險管理》 | 【題庫和模擬考試系統實驗版】:模擬考試系統+網絡題庫系統(章節題庫+試卷題庫+幻燈題庫)+手機題庫系統 +答疑版+VIP會員 | 216 |
購買
|
| 2門實驗版 | 【題庫和模擬考試系統實驗版】:考試不通過退費 | 432 |
購買
|
| 6門實驗版 | 【題庫和模擬考試系統實驗版】:考試不通過退費 | 1296 |
購買
|
專業知識水平考試:
考試內容以管理會計師(中級)教材:
《風險管理》、
《績效管理》、
《決策分析》、
《責任會計》為主,此外還包括:
管理會計職業道德、
《中國總會計師(CFO)能力框架》和
《中國管理會計職業能力框架》
能力水平考試:
包括簡答題、考試案例指導及問答和管理會計案例撰寫。