風險評估程序和信息來源
(一)風險評估程序的含義
風險評估程序是指注冊會計師為了解被審計單位及其環境而實施的審計程序。
【提示】風險評估程序強調從被審計單位內部獲取信息,以了解被審計單位及其環境,識別和評估財務報表的重大錯報風險。
(二)風險評估程序的目的
注冊會計師實施風險評估程序的目的是為了識別和評估財務報表重大錯報風險,包括財務報表層次的重大錯報風險和認定層次的重大錯報風險。
(三)風險評估程序的內容
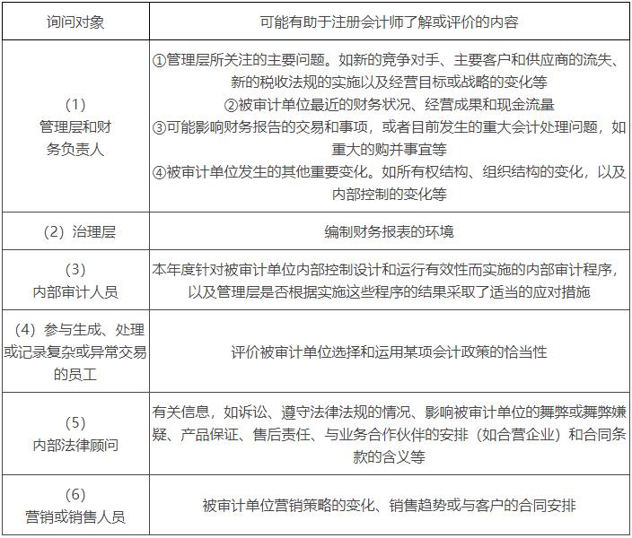
如圖所示

1.詢問被審計單位管理層和內部其他相關人員
詢問被審計單位管理層和內部其他相關人員是注冊會計師了解被審計單位及其環境的一個重要信息來源。具體內容如下表所示。

2.實施分析程序
分析程序是指注冊會計師通過分析不同財務數據之間以及財務數據與非財務數據之間的內在關系,對財務信息作出評價。分析程序還包括在必要時對識別出的、與其他相關信息不一致或與預期值差異重大的波動或關系進行調查。
【鏈接】

3.觀察和檢查
(1)觀察被審計單位的經營活動。
(2)檢查文件、記錄和內部控制手冊。
(3)閱讀由管理層和治理層編制的報告。
(4)實地察看被審計單位的生產經營場所和廠房設備。
(5)追蹤交易在財務報告信息系統中的處理過程(穿行測試)。通過追蹤某筆或某幾筆交易在業務流程中如何生成、記錄、處理和報告,以及相關控制如何執行,注冊會計師可以確定被審計單位的交易流程和相關控制是否與之前通過其他程序所獲得的了解一致,并確定相關控制是否得到執行。
其他審計程序和信息來源
(一)其他審計程序
1.其他審計程序的含義
除了采用上述程序從被審計單位內部獲取信息以外,如果根據職業判斷認為從被審計單位外部獲取的信息有助于識別重大錯報風險,注冊會計師應當實施其他審計程序以獲取這些信息。
【提示】其他審計程序強調從被審計單位外部獲取信息,以了解被審計單位及其環境,識別和評估財務報表的重大錯報風險。
2.其他審計程序的內容
注冊會計師應當實施其他審計程序以獲取信息,比如:
(1)詢問外部人員,包括被審計單位聘請的外部法律顧問、專業評估師、投資顧問和財務顧問等。
(2)閱讀外部信息,包括證券分析師、銀行、評級機構出具的有關被審計單位及其所處行業的經濟或市場環境等狀況的報告,貿易與經濟方面的報紙期刊,法規或金融出版物,以及政府部門或民間組織發布的行業報告和統計數據等。
(二)其他信息來源

項目組內部的討論

| 科目 | 班型介紹 | 價格 | 購買![]() |
|---|---|---|---|
| 《會計》 | 精講班:視頻課程(教材精講班+習題解析班+沖刺串講班)、講義資料、模考題庫、押題密卷 | 350 |
購買
|
| 《經濟法》 | 精講班:視頻課程(教材精講班+習題解析班+沖刺串講班)、講義資料、模考題庫、押題密卷 | 350 |
購買
|
| 《稅法》 | 精講班:視頻課程(教材精講班+習題解析班+沖刺串講班)、講義資料、模考題庫、押題密卷 | 350 |
購買
|
| 《審計》 | 精講班:視頻課程(教材精講班+習題解析班+沖刺串講班)、講義資料、模考題庫、押題密卷 | 350 |
購買
|
| 《財務成本管理》 | 精講班:視頻課程(教材精講班+習題解析班+沖刺串講班)、講義資料、模考題庫、押題密卷 | 350 |
購買
|
| 《公司戰略與風險管理》 | 精講班:視頻課程(教材精講班+習題解析班+沖刺串講班)、講義資料、模考題庫、押題密卷 | 350 |
購買
|
| 2門 | 精講班:視頻課程(教材精講班+習題解析班+沖刺串講班)、講義資料、模考題庫、押題密卷 | 650 |
購買
|
| 6門全套 | 精講班:視頻課程(教材精講班+習題解析班+沖刺串講班)、講義資料、模考題庫、押題密卷 | 1500 |
購買
|
| 科目 | 班型介紹 | 價格 | 購買![]() |
|---|---|---|---|
| 《會計》 | 通關班:視頻課程、教材、講義資料、模考題庫、VIP會員+當前不過,下期免費 | 650 |
購買
|
| 《經濟法》 | 通關班:視頻課程、教材、講義資料、模考題庫、VIP會員+當前不過,下期免費 | 650 |
購買
|
| 《稅法》 | 通關班:視頻課程、教材、講義資料、模考題庫、VIP會員+當前不過,下期免費 | 650 |
購買
|
| 《審計》 | 通關班:視頻課程、教材、講義資料、模考題庫、VIP會員+當前不過,下期免費 | 650 |
購買
|
| 《財務成本管理》 | 通關班:視頻課程、教材、講義資料、模考題庫、VIP會員+當前不過,下期免費 | 650 |
購買
|
| 《公司戰略與風險管理》 | 通關班:視頻課程、教材、講義資料、模考題庫、VIP會員+當前不過,下期免費 | 650 |
購買
|
| 2門 | 通關班:視頻課程、教材、講義資料、模考題庫、VIP會員+當前不過,下期免費 | 1200 |
購買
|
| 6門全套 | 通關班:視頻課程、教材、講義資料、模考題庫、VIP會員+當前不過,下期免費 | 2600 |
購買
|
| 科目 | 班型介紹 | 價格 | 購買![]() |
|---|---|---|---|
| 《會計》 | 協議班:(基礎學習班 + 習題精講班 + 沖刺串講班 + 模擬考試題庫 + 答疑精華班 + 應試技巧班 + 語音串講班,贈送vip會員,并且免費贈送最新的考試輔導資料) | 900 |
購買
|
| 《經濟法》 | 協議班:(基礎學習班 + 習題精講班 + 沖刺串講班 + 模擬考試題庫 + 答疑精華班 + 應試技巧班 + 語音串講班,贈送vip會員,并且免費贈送最新的考試輔導資料) | 900 |
購買
|
| 《稅法》 | 協議班:(基礎學習班 + 習題精講班 + 沖刺串講班 + 模擬考試題庫 + 答疑精華班 + 應試技巧班 + 語音串講班,贈送vip會員,并且免費贈送最新的考試輔導資料) | 900 |
購買
|
| 《審計》 | 協議班:(基礎學習班 + 習題精講班 + 沖刺串講班 + 模擬考試題庫 + 答疑精華班 + 應試技巧班 + 語音串講班,贈送vip會員,并且免費贈送最新的考試輔導資料) | 900 |
購買
|
| 《財務成本管理》 | 協議班:(基礎學習班 + 習題精講班 + 沖刺串講班 + 模擬考試題庫 + 答疑精華班 + 應試技巧班 + 語音串講班,贈送vip會員,并且免費贈送最新的考試輔導資料) | 900 |
購買
|
| 《公司戰略與風險管理》 | 協議班:(基礎學習班 + 習題精講班 + 沖刺串講班 + 模擬考試題庫 + 答疑精華班 + 應試技巧班 + 語音串講班,贈送vip會員,并且免費贈送最新的考試輔導資料) | 900 |
購買
|
| 2門 | 協議班:(基礎學習班 + 習題精講班 + 沖刺串講班 + 模擬考試題庫 + 答疑精華班 + 應試技巧班 + 語音串講班,贈送vip會員,并且免費贈送最新的考試輔導資料) | 1800 |
購買
|
| 科目 | 版本和介紹 | 價格 | 購買![]() |
|---|---|---|---|
| 《會計》 | 題庫和模擬考試系統綜合版:模擬考試系統+網絡題庫系統(章節題庫+試卷題庫+幻燈題庫)+手機題庫系統 | 80 |
購買
|
| 《經濟法》 | 題庫和模擬考試系統綜合版:模擬考試系統+網絡題庫系統(章節題庫+試卷題庫+幻燈題庫)+手機題庫系統 | 80 |
購買
|
| 《稅法》 | 題庫和模擬考試系統綜合版:模擬考試系統+網絡題庫系統(章節題庫+試卷題庫+幻燈題庫)+手機題庫系統 | 80 |
購買
|
| 《審計》 | 題庫和模擬考試系統綜合版:模擬考試系統+網絡題庫系統(章節題庫+試卷題庫+幻燈題庫)+手機題庫系統 | 80 |
購買
|
| 《財務成本管理》 | 題庫和模擬考試系統綜合版:模擬考試系統+網絡題庫系統(章節題庫+試卷題庫+幻燈題庫)+手機題庫系統 | 80 |
購買
|
| 《公司戰略與風險管理》 | 題庫和模擬考試系統綜合版:模擬考試系統+網絡題庫系統(章節題庫+試卷題庫+幻燈題庫)+手機題庫系統 | 80 |
購買
|
| 2門 | 2門題庫和模擬考試系統綜合版:模擬考試系統+網絡題庫系統(章節題庫+試卷題庫+幻燈題庫)+手機題庫系統 | 120 |
購買
|
| 6門全套 | 6門題庫和模擬考試系統綜合版:模擬考試系統+網絡題庫系統(章節題庫+試卷題庫+幻燈題庫)+手機題庫系統 | 360 |
購買
|
| 科目 | 版本和介紹 | 價格 | 購買![]() |
|---|---|---|---|
| 《會計》 | 【題庫和模擬考試系統實驗版】:模擬考試系統+網絡題庫系統(章節題庫+試卷題庫+幻燈題庫)+手機題庫系統 +答疑版+VIP會員 | 216 |
購買
|
| 《經濟法》 | 【題庫和模擬考試系統實驗版】:模擬考試系統+網絡題庫系統(章節題庫+試卷題庫+幻燈題庫)+手機題庫系統 +答疑版+VIP會員 | 216 |
購買
|
| 《稅法》 | 【題庫和模擬考試系統實驗版】:模擬考試系統+網絡題庫系統(章節題庫+試卷題庫+幻燈題庫)+手機題庫系統 +答疑版+VIP會員 | 216 |
購買
|
| 《審計》 | 【題庫和模擬考試系統實驗版】:模擬考試系統+網絡題庫系統(章節題庫+試卷題庫+幻燈題庫)+手機題庫系統 +答疑版+VIP會員 | 216 |
購買
|
| 《財務成本管理》 | 【題庫和模擬考試系統實驗版】:模擬考試系統+網絡題庫系統(章節題庫+試卷題庫+幻燈題庫)+手機題庫系統 +答疑版+VIP會員 | 216 |
購買
|
| 《公司戰略與風險管理》 | 【題庫和模擬考試系統實驗版】:模擬考試系統+網絡題庫系統(章節題庫+試卷題庫+幻燈題庫)+手機題庫系統 +答疑版+VIP會員 | 216 |
購買
|
| 2門實驗版 | 【題庫和模擬考試系統實驗版】:考試不通過退費 | 432 |
購買
|
| 6門實驗版 | 【題庫和模擬考試系統實驗版】:考試不通過退費 | 1296 |
購買
|
專業知識水平考試:
考試內容以管理會計師(中級)教材:
《風險管理》、
《績效管理》、
《決策分析》、
《責任會計》為主,此外還包括:
管理會計職業道德、
《中國總會計師(CFO)能力框架》和
《中國管理會計職業能力框架》
能力水平考試:
包括簡答題、考試案例指導及問答和管理會計案例撰寫。