銷售與收款循環的重大錯報風險的評估
一、識別與收入確認相關的舞弊風險(★★)
1.高估收入
2.隱瞞收入
3.推遲確認收入與收入確認相關的舞弊風險歸納如下表:

【提示】如果注冊會計師識別到管理層難以實現預期的利潤目標,存在高估收入的動機或壓力,則營業收入發生認定的舞弊風險較高(鏈接教材表13-1)

【提示】如果注冊會計師識別到管理層有隱瞞收入而降低稅負的動機或壓力,則營業收入完整性認定的舞弊風險較高(鏈接教材表13-1)

【提示】如果管理層預期難以達到下一年度的銷售目標,將本期的收入推遲至下一年度確認,則營業收入截止(推遲確認)認定的舞弊風險較高。相反,如果管理層預期難以達到本年度的銷售目標,將下期的收入提前至本年度確定,則營業收入截止(提前確認)認定的舞弊風險較高【提示】根據《中國注冊會計師審計準則問題解答第4號——收入確認》,與收入確認相關的舞弊風險主要體現在高估收入、隱瞞收入和推遲確認收入三個方面。
根據《中國注冊會計師審計準則第1141號—財務報表審計中與舞弊相關的責任》(鏈接教材13.1),注冊會計師在識別和評估由于舞弊導致的重大錯報風險時,應當假定收入確認存在舞弊風險,在此基礎上評價哪些類型的收入、收入交易或認定導致舞弊風險。
二、常用的收入確認舞弊手段(★)
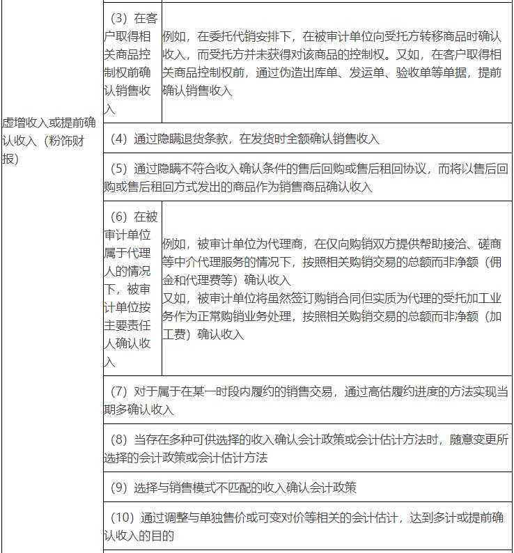
1.虛增收入或提前確認收入(粉飾財務報表)
2.少計收入或推遲確認收入(在報告期內降低稅負或轉移利潤)常用的收入確認舞弊手段歸納如下表:




三、收入確認可能存在舞弊風險的跡象(★)
1.銷售客戶方面(10種情形)
2.銷售交易方面(7種情形)
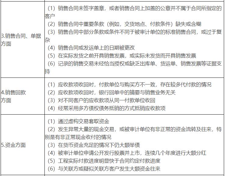
3.銷售合同、單據方面(6種情形)
4.銷售回款方面(4種情形)
5.資金方面(6種情形)
6.其他方面(7種情形)注冊會計師保持職業懷疑,充分了解被審計單位業務模式并理解業務邏輯,有助于識別舞弊風險跡象。例如,被審計單位的產品具有一定的銷售半徑(“流行病調查”),如果存在超出銷售半徑而沒有合理商業理由的銷售交易(“矛盾證據”),則可能表明被審計單位存在收入舞弊風險。又如,被審計單位技術水平處于行業中端,但高端產品卻占銷售收入比重較大,可能表明被審計單位存在收入舞弊風險。
舞弊風險跡象舉例



四、對收入確認實施分析程序(★★)
在設計分析程序時,注冊會計師需要在充分了解被審計單位及其環境的基礎上,識別與收入相關的財務數據和其他財務數據、非財務數據之間存在的關系,以提升實施分析程序的效果。基于被審計單位的業務性質,可以采用不同的數據指標分析。例如,餐飲業可以考慮翻臺率,游戲直播行業可以考慮單客充值金額、實際在線時間等。注冊會計師通過實施分析程序,識別被審計單位收入確認舞弊風險的示例:
(1)將賬面銷售收入、銷售清單和銷售增值稅銷項清單進行核對;
(2)將本期銷售收入金額與以前可比期間的對應數據或預算數進行比較;
(3)分析月度或季度銷售量、銷售單價、銷售收入金額、毛利率變動趨勢;
(4)將銷售收入變動幅度與銷售商品及提供勞務收到的現金、應收賬款/合同資產、存貨、稅金等項目的變動幅度進行比較;
(5)將銷售毛利率、應收賬款/合同資產周轉率、存貨周轉率等關鍵財務指標與可比期間數據、預算數或同行業其他企業數據進行比較;
(6)分析銷售收入等財務信息與投入產出率、勞動生產率、產能、水電能耗、運輸數量等非財務信息之間的關系;
(7)分析銷售收入與銷售費用之間的關系,包括銷售人員的人均業績指標、銷售人員薪酬、廣告費、差旅費,以及銷售機構的設置、規模、數量、分布等。
五、針對舞弊風險的調查方法(★★)
1.毛利率變動的合理性
2.應收賬款/合同資產余額較大,或其增長幅度高于銷售收入的增長幅度
3.收入增長幅度明顯高于管理層預期針對舞弊風險的調查方法,歸納如下表:



| 科目 | 班型介紹 | 價格 | 購買![]() |
|---|---|---|---|
| 《會計》 | 精講班:視頻課程(教材精講班+習題解析班+沖刺串講班)、講義資料、模考題庫、押題密卷 | 350 |
購買
|
| 《經濟法》 | 精講班:視頻課程(教材精講班+習題解析班+沖刺串講班)、講義資料、模考題庫、押題密卷 | 350 |
購買
|
| 《稅法》 | 精講班:視頻課程(教材精講班+習題解析班+沖刺串講班)、講義資料、模考題庫、押題密卷 | 350 |
購買
|
| 《審計》 | 精講班:視頻課程(教材精講班+習題解析班+沖刺串講班)、講義資料、模考題庫、押題密卷 | 350 |
購買
|
| 《財務成本管理》 | 精講班:視頻課程(教材精講班+習題解析班+沖刺串講班)、講義資料、模考題庫、押題密卷 | 350 |
購買
|
| 《公司戰略與風險管理》 | 精講班:視頻課程(教材精講班+習題解析班+沖刺串講班)、講義資料、模考題庫、押題密卷 | 350 |
購買
|
| 2門 | 精講班:視頻課程(教材精講班+習題解析班+沖刺串講班)、講義資料、模考題庫、押題密卷 | 650 |
購買
|
| 6門全套 | 精講班:視頻課程(教材精講班+習題解析班+沖刺串講班)、講義資料、模考題庫、押題密卷 | 1500 |
購買
|
| 科目 | 班型介紹 | 價格 | 購買![]() |
|---|---|---|---|
| 《會計》 | 通關班:視頻課程、教材、講義資料、模考題庫、VIP會員+當前不過,下期免費 | 650 |
購買
|
| 《經濟法》 | 通關班:視頻課程、教材、講義資料、模考題庫、VIP會員+當前不過,下期免費 | 650 |
購買
|
| 《稅法》 | 通關班:視頻課程、教材、講義資料、模考題庫、VIP會員+當前不過,下期免費 | 650 |
購買
|
| 《審計》 | 通關班:視頻課程、教材、講義資料、模考題庫、VIP會員+當前不過,下期免費 | 650 |
購買
|
| 《財務成本管理》 | 通關班:視頻課程、教材、講義資料、模考題庫、VIP會員+當前不過,下期免費 | 650 |
購買
|
| 《公司戰略與風險管理》 | 通關班:視頻課程、教材、講義資料、模考題庫、VIP會員+當前不過,下期免費 | 650 |
購買
|
| 2門 | 通關班:視頻課程、教材、講義資料、模考題庫、VIP會員+當前不過,下期免費 | 1200 |
購買
|
| 6門全套 | 通關班:視頻課程、教材、講義資料、模考題庫、VIP會員+當前不過,下期免費 | 2600 |
購買
|
| 科目 | 班型介紹 | 價格 | 購買![]() |
|---|---|---|---|
| 《會計》 | 協議班:(基礎學習班 + 習題精講班 + 沖刺串講班 + 模擬考試題庫 + 答疑精華班 + 應試技巧班 + 語音串講班,贈送vip會員,并且免費贈送最新的考試輔導資料) | 900 |
購買
|
| 《經濟法》 | 協議班:(基礎學習班 + 習題精講班 + 沖刺串講班 + 模擬考試題庫 + 答疑精華班 + 應試技巧班 + 語音串講班,贈送vip會員,并且免費贈送最新的考試輔導資料) | 900 |
購買
|
| 《稅法》 | 協議班:(基礎學習班 + 習題精講班 + 沖刺串講班 + 模擬考試題庫 + 答疑精華班 + 應試技巧班 + 語音串講班,贈送vip會員,并且免費贈送最新的考試輔導資料) | 900 |
購買
|
| 《審計》 | 協議班:(基礎學習班 + 習題精講班 + 沖刺串講班 + 模擬考試題庫 + 答疑精華班 + 應試技巧班 + 語音串講班,贈送vip會員,并且免費贈送最新的考試輔導資料) | 900 |
購買
|
| 《財務成本管理》 | 協議班:(基礎學習班 + 習題精講班 + 沖刺串講班 + 模擬考試題庫 + 答疑精華班 + 應試技巧班 + 語音串講班,贈送vip會員,并且免費贈送最新的考試輔導資料) | 900 |
購買
|
| 《公司戰略與風險管理》 | 協議班:(基礎學習班 + 習題精講班 + 沖刺串講班 + 模擬考試題庫 + 答疑精華班 + 應試技巧班 + 語音串講班,贈送vip會員,并且免費贈送最新的考試輔導資料) | 900 |
購買
|
| 2門 | 協議班:(基礎學習班 + 習題精講班 + 沖刺串講班 + 模擬考試題庫 + 答疑精華班 + 應試技巧班 + 語音串講班,贈送vip會員,并且免費贈送最新的考試輔導資料) | 1800 |
購買
|
| 科目 | 版本和介紹 | 價格 | 購買![]() |
|---|---|---|---|
| 《會計》 | 題庫和模擬考試系統綜合版:模擬考試系統+網絡題庫系統(章節題庫+試卷題庫+幻燈題庫)+手機題庫系統 | 80 |
購買
|
| 《經濟法》 | 題庫和模擬考試系統綜合版:模擬考試系統+網絡題庫系統(章節題庫+試卷題庫+幻燈題庫)+手機題庫系統 | 80 |
購買
|
| 《稅法》 | 題庫和模擬考試系統綜合版:模擬考試系統+網絡題庫系統(章節題庫+試卷題庫+幻燈題庫)+手機題庫系統 | 80 |
購買
|
| 《審計》 | 題庫和模擬考試系統綜合版:模擬考試系統+網絡題庫系統(章節題庫+試卷題庫+幻燈題庫)+手機題庫系統 | 80 |
購買
|
| 《財務成本管理》 | 題庫和模擬考試系統綜合版:模擬考試系統+網絡題庫系統(章節題庫+試卷題庫+幻燈題庫)+手機題庫系統 | 80 |
購買
|
| 《公司戰略與風險管理》 | 題庫和模擬考試系統綜合版:模擬考試系統+網絡題庫系統(章節題庫+試卷題庫+幻燈題庫)+手機題庫系統 | 80 |
購買
|
| 2門 | 2門題庫和模擬考試系統綜合版:模擬考試系統+網絡題庫系統(章節題庫+試卷題庫+幻燈題庫)+手機題庫系統 | 120 |
購買
|
| 6門全套 | 6門題庫和模擬考試系統綜合版:模擬考試系統+網絡題庫系統(章節題庫+試卷題庫+幻燈題庫)+手機題庫系統 | 360 |
購買
|
| 科目 | 版本和介紹 | 價格 | 購買![]() |
|---|---|---|---|
| 《會計》 | 【題庫和模擬考試系統實驗版】:模擬考試系統+網絡題庫系統(章節題庫+試卷題庫+幻燈題庫)+手機題庫系統 +答疑版+VIP會員 | 216 |
購買
|
| 《經濟法》 | 【題庫和模擬考試系統實驗版】:模擬考試系統+網絡題庫系統(章節題庫+試卷題庫+幻燈題庫)+手機題庫系統 +答疑版+VIP會員 | 216 |
購買
|
| 《稅法》 | 【題庫和模擬考試系統實驗版】:模擬考試系統+網絡題庫系統(章節題庫+試卷題庫+幻燈題庫)+手機題庫系統 +答疑版+VIP會員 | 216 |
購買
|
| 《審計》 | 【題庫和模擬考試系統實驗版】:模擬考試系統+網絡題庫系統(章節題庫+試卷題庫+幻燈題庫)+手機題庫系統 +答疑版+VIP會員 | 216 |
購買
|
| 《財務成本管理》 | 【題庫和模擬考試系統實驗版】:模擬考試系統+網絡題庫系統(章節題庫+試卷題庫+幻燈題庫)+手機題庫系統 +答疑版+VIP會員 | 216 |
購買
|
| 《公司戰略與風險管理》 | 【題庫和模擬考試系統實驗版】:模擬考試系統+網絡題庫系統(章節題庫+試卷題庫+幻燈題庫)+手機題庫系統 +答疑版+VIP會員 | 216 |
購買
|
| 2門實驗版 | 【題庫和模擬考試系統實驗版】:考試不通過退費 | 432 |
購買
|
| 6門實驗版 | 【題庫和模擬考試系統實驗版】:考試不通過退費 | 1296 |
購買
|
專業知識水平考試:
考試內容以管理會計師(中級)教材:
《風險管理》、
《績效管理》、
《決策分析》、
《責任會計》為主,此外還包括:
管理會計職業道德、
《中國總會計師(CFO)能力框架》和
《中國管理會計職業能力框架》
能力水平考試:
包括簡答題、考試案例指導及問答和管理會計案例撰寫。