土地增值稅法
土地增值稅是對有償轉讓國有土地使用權及地上建筑物和其他附著物產權,取得增值收入的單位和個人征收的一種稅。
一、納稅義務人和征稅范圍
(一)納稅義務人
土地增值稅的納稅義務人是轉讓國有土地使用權、地上建筑物及其附著物并取得收入的單位和個人。包括內外資企業、行政事業單位、中外籍個人等。
(二)征稅范圍(掌握)
1.基本征稅范圍
土地增值稅的基本征稅范圍包括:
(1)轉讓國有土地使用權;
(2)地上建筑物及其附著物連同國有土地使用權一并轉讓;
(3)存量房地產買賣。
2.特殊征稅范圍(掌握)
具體問題可歸納為應征、不征、免征三個方面。下面將經常出現的房地產若干具體情況的征免問題匯總歸納如下:
(1)屬于土地增值稅的征稅范圍的情況(應征):
①轉讓國有土地使用權;
②取得土地使用權后進行房屋開發建造然后出售;
③存量房地產買賣;
④抵押期滿以房地產抵債(發生權屬轉讓);
⑤單位之間交換房地產(有實物形態收入);
⑥房地產開發企業的房地產投資、公司制改造、合并、分立中的房地產權屬變化;
⑦合作建房建成后轉讓。
(2)不屬于土地增值稅的征稅范圍的情況(不征):
①房地產繼承(無收入);
②房地產贈與(對象有限定,無收入);
③房地產出租(權屬未變);
④房地產抵押期內(權屬未變);
⑤房地產的代建房行為(權屬未變);
⑥房地產評估增值;
⑦與房地產開發企業無關的重組投資、公司制改造、合并、分立中房地產權屬變化。
(3)免征或暫免征收土地增值稅的情況:
①個人之間互換自有居住用房地產,經稅務機關核實;
②合作建房建成后按比例分房自用;
③因國家建設需要依法征用、收回的房地產;
④建造普通標準住宅出售,增值額未超過扣除項目金額20%的;
⑤企事業單位、社會團體以及其他組織轉讓舊房作為公租房房源,且增值額未超過扣除項目金額20%的。
【相關鏈接】這里要注意土地增值稅與增值稅、契稅征稅范圍的對比記憶,三個稅種在征稅范圍方面存在差異,其存在差異的原因主要是由于契稅的納稅人是承受方,而增值稅和土地增值稅的納稅人是轉讓方。

土地增值稅采用四級超率累進稅率。本稅種的累進依據為增值額與扣除項目金額之間的比率。
【提示】土地增值稅采用四級超率累進稅率,是我國唯一一個采用超率累進稅率的稅種。
【建議】記憶土地增值稅的稅率表,考試時有時不提供該稅率表。

(一)應稅收入
納稅人轉讓房地產取得的應稅收入,包括轉讓房地產取得的全部價款及有關的經濟收益。從形式上看包括貨幣收入、實物收入和其他收入。非貨幣收入要折合成貨幣金額計入收入總額。
【特別提示】2016年5月“營改增”后,土地增值稅納稅人轉讓房地產取得的收入為不含增值稅收入。適用增值稅一般計稅方法的納稅人,其轉讓房地產的土地增值稅應稅收入不含增值稅銷項稅額;適用簡易計稅方法的納稅人,其轉讓房地產的土地增值稅應稅收入不含增值稅應納稅額。
房地產開發企業在營改增后進行房地產開發項目土地增值稅清算時,按以下方法確定應稅收入:
土地增值稅應稅收入=營改增前轉讓房地產取得的收入+營改增后轉讓房地產取得的不含增值稅收入
【提示】教材上的土地增值稅納稅申報表與本段表述有矛盾,且與國家稅務總局發布的《關于修訂土地增值稅納稅申報表的通知》(稅總函〔2016〕309號)不一致。
(二)扣除項目(重要)
1.取得土地使用權所支付的金額(適用新建房轉讓和存量房地產轉讓)
包括地價款和取得土地使用權時按國家規定繳納的有關費用。
房地產開發企業為取得土地使用權所支付的契稅,應視同“按國家統一規定交納的有關費用”,計入“取得土地使用權所支付的金額”中扣除。
2.房地產開發成本(適用新建房轉讓)
包括土地征用及拆遷補償費(土地征用費、耕地占用稅等)、前期工程費、建筑安裝工程費、基礎設施費、公共配套設施費、開發間接費用等。
3.房地產開發費用(適用新建房轉讓)
(1)納稅人能夠按轉讓房地產項目計算分攤利息支出并能提供金融機構貸款證明的:
允許扣除的房地產開發費用=利息+(取得土地使用權所支付的金額+房地產開發成本)×5%以內
【注意】上述利息最高不能超過按商業銀行同類同期貸款利率計算的金額。超期利息、超標利息及罰息不得扣除。
(2)納稅人不能按轉讓房地產項目計算分攤利息支出或不能提供金融機構貸款證明的(包含全部使用自有資金沒有利息支出的情況)
允許扣除的房地產開發費用=(取得土地使用權所支付的金額+房地產開發成本)×10%以內
(3)房地產開發企業既向金融機構借款,又有其他借款的,其房地產開發費用計算扣除時不能同時適用上述(1)、(2)項所述兩種辦法。
【拓展知識點】土地增值稅清算時,已經計入房地產開發成本的利息支出,應調整至財務費用中計算扣除。
4.與轉讓房地產有關的稅金(適用新建房轉讓和存量房地產轉讓)
包括轉讓房地產時繳納的城建稅、印花稅。教育費附加視同稅金扣除。
5.財政部規定的其他扣除項目(適用房地產開發企業的新建房轉讓)
從事房地產開發的納稅人加計扣除=(取得土地使用權所支付的金額+房地產開發成本)×20%
四、土地增值稅應納稅額的計算(★★★)
(一)增值額的確定
1.通過轉讓收入(不含增值稅)減除扣除項目求得。
2.評估價格的使用
納稅人有下列情形之一的,按照房地產評估價格計算征收:(1)隱瞞、虛報房地產成交價格的;(2)提供扣除項目金額不實的;(3)轉讓房地產的成交價格低于房地產評估價格,又無正當理由的。
【提示】評估價格可評估收入或扣除項目。
(二)應納稅額的計算方法
1.計算土地增值稅的步驟和公式
第一步,計算收入總額;
第二步,計算扣除項目金額;
第三步,用收入總額減除扣除項目金額計算增值額;
增值額=轉讓房地產收入-扣除項目金額
第四步,計算增值額與扣除項目金額之間的比例,以確定適用稅率的檔次和對應的速算扣除系數;
第五步,套用公式計算稅額。公式:
應納稅額=增值額×稅率-扣除項目金額×速算扣除系數2.土地增值稅計算的命題規律
關于土地增值稅計算的命題,已經經歷了從傳統“步驟型”到“配比型”的變化。
【歸納】配比型——項目配比計算方法
在紛繁成本費用項目條件中,只有已售(含視同銷售、產權屬于全體業主所有、無償移交政府等)房地產的地價成本和建造成本可扣除;未開發以及已開發未售的地價成本和建造成本不可扣除。
(一)清算單位
1.土地增值稅以國家有關部門審批的房地產開發項目為單位進行清算,對于分期開發的項目,以分期項目為單位清算;
2.開發項目中同時包含普通住宅和非普通住宅的,應分別計算增值額。
(二)清算條件
1.納稅人應進行土地增值稅清算的三種情形:
(1)房地產開發項目全部竣工、完成銷售的;
(2)整體轉讓未竣工決算房地產開發項目的;
(3)直接轉讓土地使用權的。
2.主管稅務機關可要求納稅人進行土地增值稅清算的四種情形:
(1)已竣工驗收的房地產開發項目,已轉讓的房地產建筑面積占整個項目可售建筑面積的比例在85%以上,或該比例雖未超過85%,但剩余的可售建筑面積已經出租或自用的;
(2)取得銷售(預售)許可證滿三年仍未銷售完畢的;
(3)納稅人申請注銷稅務登記但未辦理土地增值稅清算手續的;
(4)省稅務機關規定的其他情況。
(三)非直接銷售和自用房地產的收入確定
1.房地產開發企業將開發產品用于職工福利、獎勵、對外投資、分紅、償債、換取非貨幣性資產等,發生所有權轉移時應視同銷售房地產。
收入按下列方法和順序確認:
(1)按本企業在同一地區、同一年度銷售的同類房地產的平均價格確定;
(2)由主管稅務機關參照當地當年、同類房地產的市場價格或評估價值確定。
【提示】稅務機關核定的計稅價格或收入不含增值稅。
2.房地產企業用建造的該項目房地產安置回遷戶的,安置用房視同銷售處理。
3.房地產開發企業將開發的部分房地產轉為企業自用或用于出租等商業用途時,產權未發生轉移的情況下,不扣除相應的成本和費用。
(四)扣除項目規定
1.可據實扣除的項目
(1)房地產開發企業開發建造的與清算項目配套的居委會和派出所用房、會所、停車場(庫)、物業管理場所、變電站、熱力站、水廠、文體場館、學校、幼兒園、托兒所、醫院、郵電通信等公共設施:①建成后產權屬于全體業主所有的,其成本、費用可以扣除;②建成后無償移交給政府、公用事業單位用于非營利性社會公共事業的,其成本、費用可以扣除;③建成后有償轉讓的,應計算收入,并準予扣除成本、費用。(2)房地產開發企業銷售已裝修的房屋,其裝修費用可以計入房地產開發成本。
(3)房地產開發企業在工程竣工驗收后,根據合同約定,扣留建筑安裝施工企業一定比例的工程款,作為開發項目的質量保證金,在計算土地增值稅時,建筑安裝施工企業就質量保證金對房地產開發企業開具發票的,按發票所載金額予以扣除。
(4)房地產開發企業為取得土地使用權所支付的契稅,應視同“按國家統一規定繳納的有關費用”,計入“取得土地使用權所支付的金額”中扣除。
(5)房地產開發企業支付給回遷戶的補差價款,計入拆遷補償費;回遷戶支付給房地產開發企業的補差價款,應抵減本項目拆遷補償費。
(6)貨幣安置拆遷的,房地產開發企業憑合法有效憑據計入拆遷補償費。
2.可核定扣除項目
前期工程費、建筑安裝工程費、基礎設施費、開發間接費用的憑證或資料不符合清算要求或不實的。(P498(四)2.)
3.不可扣除的項目
(1)除另有規定外,扣除取得土地使用權所支付的金額、房地產開發成本、費用及與轉讓房地產有關稅金,須提供合法有效憑證;不能提供合法有效憑證的,不予扣除。
(2)房地產開發企業的預提費用,除另有規定外,不得扣除。
(3)竣工驗收后,建筑安裝施工企業就質量保證金對房地產開發企業未開具發票的,扣留的質保金不得計算扣除。
(4)房地產開發企業逾期開發繳納的土地閑置費不得扣除。
(五)土地增值稅的核定征收
稅務機關可以參照與房地產開發企業開發規模和收入水平相近的當地企業的土地增值稅稅負情況,按不低于預征率的征收率核定征收土地增值稅的五種情形:
(1)依照法律、行政法規的規定應當設置但未設置賬簿的;
(2)擅自銷毀賬簿或者拒不提供納稅資料的;
(3)雖設置賬簿,但賬目混亂或者成本資料、收入憑證、費用憑證殘缺不全,難以確定轉讓收入或扣除項目金額的;
(4)符合土地增值稅清算條件,未按照規定的期限辦理清算手續,經稅務機關責令限期清算,逾期仍不清算的;
(5)申報的計稅依據明顯偏低,又無正當理由的。
核定的征收率:為了規范核定工作,核定征收率原則上不得低于5%,各省級稅務機關要結合本地實際,區分不同房地產類型制定核定征收率。
注意:核定征收率(P499)≠預征率(P501)
(六)清算后再轉讓房地產
在土地增值稅清算時未轉讓的房地產,清算后銷售或有償轉讓的,納稅人應按規定進行土地增值稅的納稅申報,扣除項目金額按清算時的單位建筑面積成本費用乘以銷售或轉讓面積計算。
單位建筑面積成本費用=清算時的扣除項目總金額÷清算的總建筑面積
(七)清算后應補稅與滯納金
納稅人按規定預繳土地增值稅后,清算補繳的土地增值稅,在主管稅務機關規定的期限內補繳的,不加收滯納金。
六、土地增值稅的稅收優惠
(一)建造普通標準住宅出售,增值額未超過扣除項目金額20%的,免征土地增值稅。
2005年6月1日起,普通標準住宅應同時滿足:住宅小區建筑容積率在1.0以上;單套建筑面積在120平方米以下;實際成交價格低于同級別土地上住房平均交易價格1.2倍以下。各省、自治區、直轄市要根據實際情況,制定本地區享受優惠政策普通住房的具體標準。允許單套建筑面積和價格標準適當浮動,但向上浮動的比例不得超過上述標準的20%。
【提示】納稅人建造普通標準住宅出售,增值額超過扣除項目金額20%的,應就其全部增值額按規定計稅。
(二)因國家建設需要依法征用、收回的房地產,免征土地增值稅。
(三)因城市實施規劃、國家建設的需要而搬遷,由納稅人自行轉讓原房地產的,免征土地增值稅。
(四)對企事業單位、社會團體以及其他組織轉讓舊房作為公租房房源,且增值額未超過扣除項目金額20%的,免征土地增值稅。
七、征收管理(熟悉,能力等級1)
除保障性住房外,東部地區省份預征率不得低于2%,中部地區和東北地區省份不得低于1.5%,西部地區省份不得低于1%。
(一)納稅地點——房地產所在地(指房地產的坐落地)
(二)納稅申報
納稅人應在合同簽訂后7日內向房地產所在地主管稅務機關申報納稅,并向稅務機關提供相關合同資料:房屋及建筑物產權、土地使用權證書;土地轉讓、房產買賣合同;房地產評估報告及其他與轉讓房地產有關的資料。
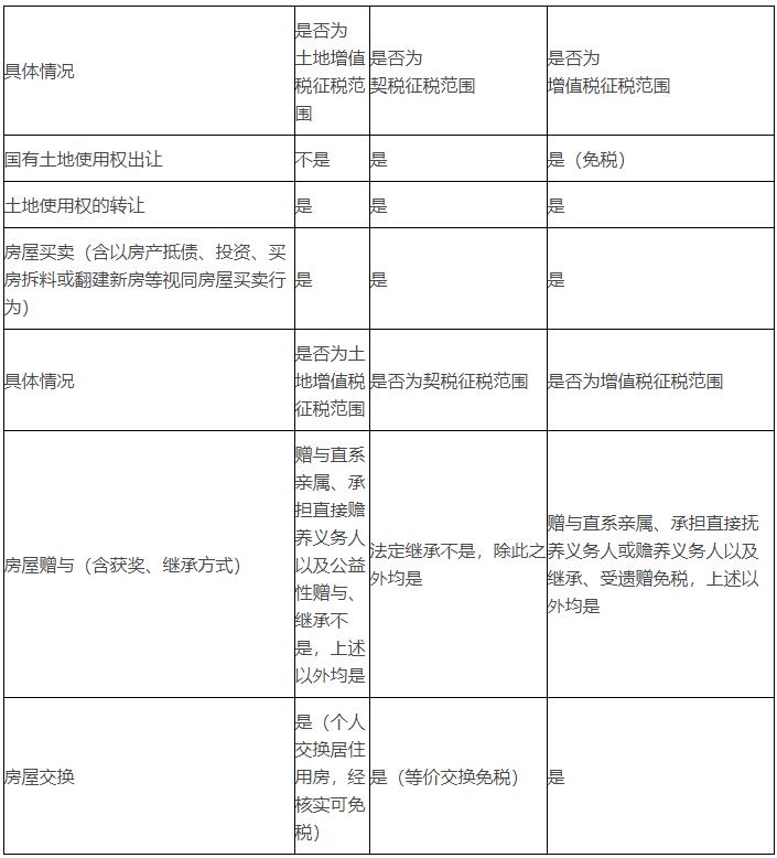
【歸納】與土地直接相關的主要稅種簡單比較:

| 科目 | 班型介紹 | 價格 | 購買![]() |
|---|---|---|---|
| 《會計》 | 精講班:視頻課程(教材精講班+習題解析班+沖刺串講班)、講義資料、模考題庫、押題密卷 | 350 |
購買
|
| 《經濟法》 | 精講班:視頻課程(教材精講班+習題解析班+沖刺串講班)、講義資料、模考題庫、押題密卷 | 350 |
購買
|
| 《稅法》 | 精講班:視頻課程(教材精講班+習題解析班+沖刺串講班)、講義資料、模考題庫、押題密卷 | 350 |
購買
|
| 《審計》 | 精講班:視頻課程(教材精講班+習題解析班+沖刺串講班)、講義資料、模考題庫、押題密卷 | 350 |
購買
|
| 《財務成本管理》 | 精講班:視頻課程(教材精講班+習題解析班+沖刺串講班)、講義資料、模考題庫、押題密卷 | 350 |
購買
|
| 《公司戰略與風險管理》 | 精講班:視頻課程(教材精講班+習題解析班+沖刺串講班)、講義資料、模考題庫、押題密卷 | 350 |
購買
|
| 2門 | 精講班:視頻課程(教材精講班+習題解析班+沖刺串講班)、講義資料、模考題庫、押題密卷 | 650 |
購買
|
| 6門全套 | 精講班:視頻課程(教材精講班+習題解析班+沖刺串講班)、講義資料、模考題庫、押題密卷 | 1500 |
購買
|
| 科目 | 班型介紹 | 價格 | 購買![]() |
|---|---|---|---|
| 《會計》 | 通關班:視頻課程、教材、講義資料、模考題庫、VIP會員+當前不過,下期免費 | 650 |
購買
|
| 《經濟法》 | 通關班:視頻課程、教材、講義資料、模考題庫、VIP會員+當前不過,下期免費 | 650 |
購買
|
| 《稅法》 | 通關班:視頻課程、教材、講義資料、模考題庫、VIP會員+當前不過,下期免費 | 650 |
購買
|
| 《審計》 | 通關班:視頻課程、教材、講義資料、模考題庫、VIP會員+當前不過,下期免費 | 650 |
購買
|
| 《財務成本管理》 | 通關班:視頻課程、教材、講義資料、模考題庫、VIP會員+當前不過,下期免費 | 650 |
購買
|
| 《公司戰略與風險管理》 | 通關班:視頻課程、教材、講義資料、模考題庫、VIP會員+當前不過,下期免費 | 650 |
購買
|
| 2門 | 通關班:視頻課程、教材、講義資料、模考題庫、VIP會員+當前不過,下期免費 | 1200 |
購買
|
| 6門全套 | 通關班:視頻課程、教材、講義資料、模考題庫、VIP會員+當前不過,下期免費 | 2600 |
購買
|
| 科目 | 班型介紹 | 價格 | 購買![]() |
|---|---|---|---|
| 《會計》 | 協議班:(基礎學習班 + 習題精講班 + 沖刺串講班 + 模擬考試題庫 + 答疑精華班 + 應試技巧班 + 語音串講班,贈送vip會員,并且免費贈送最新的考試輔導資料) | 900 |
購買
|
| 《經濟法》 | 協議班:(基礎學習班 + 習題精講班 + 沖刺串講班 + 模擬考試題庫 + 答疑精華班 + 應試技巧班 + 語音串講班,贈送vip會員,并且免費贈送最新的考試輔導資料) | 900 |
購買
|
| 《稅法》 | 協議班:(基礎學習班 + 習題精講班 + 沖刺串講班 + 模擬考試題庫 + 答疑精華班 + 應試技巧班 + 語音串講班,贈送vip會員,并且免費贈送最新的考試輔導資料) | 900 |
購買
|
| 《審計》 | 協議班:(基礎學習班 + 習題精講班 + 沖刺串講班 + 模擬考試題庫 + 答疑精華班 + 應試技巧班 + 語音串講班,贈送vip會員,并且免費贈送最新的考試輔導資料) | 900 |
購買
|
| 《財務成本管理》 | 協議班:(基礎學習班 + 習題精講班 + 沖刺串講班 + 模擬考試題庫 + 答疑精華班 + 應試技巧班 + 語音串講班,贈送vip會員,并且免費贈送最新的考試輔導資料) | 900 |
購買
|
| 《公司戰略與風險管理》 | 協議班:(基礎學習班 + 習題精講班 + 沖刺串講班 + 模擬考試題庫 + 答疑精華班 + 應試技巧班 + 語音串講班,贈送vip會員,并且免費贈送最新的考試輔導資料) | 900 |
購買
|
| 2門 | 協議班:(基礎學習班 + 習題精講班 + 沖刺串講班 + 模擬考試題庫 + 答疑精華班 + 應試技巧班 + 語音串講班,贈送vip會員,并且免費贈送最新的考試輔導資料) | 1800 |
購買
|
| 科目 | 版本和介紹 | 價格 | 購買![]() |
|---|---|---|---|
| 《會計》 | 題庫和模擬考試系統綜合版:模擬考試系統+網絡題庫系統(章節題庫+試卷題庫+幻燈題庫)+手機題庫系統 | 80 |
購買
|
| 《經濟法》 | 題庫和模擬考試系統綜合版:模擬考試系統+網絡題庫系統(章節題庫+試卷題庫+幻燈題庫)+手機題庫系統 | 80 |
購買
|
| 《稅法》 | 題庫和模擬考試系統綜合版:模擬考試系統+網絡題庫系統(章節題庫+試卷題庫+幻燈題庫)+手機題庫系統 | 80 |
購買
|
| 《審計》 | 題庫和模擬考試系統綜合版:模擬考試系統+網絡題庫系統(章節題庫+試卷題庫+幻燈題庫)+手機題庫系統 | 80 |
購買
|
| 《財務成本管理》 | 題庫和模擬考試系統綜合版:模擬考試系統+網絡題庫系統(章節題庫+試卷題庫+幻燈題庫)+手機題庫系統 | 80 |
購買
|
| 《公司戰略與風險管理》 | 題庫和模擬考試系統綜合版:模擬考試系統+網絡題庫系統(章節題庫+試卷題庫+幻燈題庫)+手機題庫系統 | 80 |
購買
|
| 2門 | 2門題庫和模擬考試系統綜合版:模擬考試系統+網絡題庫系統(章節題庫+試卷題庫+幻燈題庫)+手機題庫系統 | 120 |
購買
|
| 6門全套 | 6門題庫和模擬考試系統綜合版:模擬考試系統+網絡題庫系統(章節題庫+試卷題庫+幻燈題庫)+手機題庫系統 | 360 |
購買
|
| 科目 | 版本和介紹 | 價格 | 購買![]() |
|---|---|---|---|
| 《會計》 | 【題庫和模擬考試系統實驗版】:模擬考試系統+網絡題庫系統(章節題庫+試卷題庫+幻燈題庫)+手機題庫系統 +答疑版+VIP會員 | 216 |
購買
|
| 《經濟法》 | 【題庫和模擬考試系統實驗版】:模擬考試系統+網絡題庫系統(章節題庫+試卷題庫+幻燈題庫)+手機題庫系統 +答疑版+VIP會員 | 216 |
購買
|
| 《稅法》 | 【題庫和模擬考試系統實驗版】:模擬考試系統+網絡題庫系統(章節題庫+試卷題庫+幻燈題庫)+手機題庫系統 +答疑版+VIP會員 | 216 |
購買
|
| 《審計》 | 【題庫和模擬考試系統實驗版】:模擬考試系統+網絡題庫系統(章節題庫+試卷題庫+幻燈題庫)+手機題庫系統 +答疑版+VIP會員 | 216 |
購買
|
| 《財務成本管理》 | 【題庫和模擬考試系統實驗版】:模擬考試系統+網絡題庫系統(章節題庫+試卷題庫+幻燈題庫)+手機題庫系統 +答疑版+VIP會員 | 216 |
購買
|
| 《公司戰略與風險管理》 | 【題庫和模擬考試系統實驗版】:模擬考試系統+網絡題庫系統(章節題庫+試卷題庫+幻燈題庫)+手機題庫系統 +答疑版+VIP會員 | 216 |
購買
|
| 2門實驗版 | 【題庫和模擬考試系統實驗版】:考試不通過退費 | 432 |
購買
|
| 6門實驗版 | 【題庫和模擬考試系統實驗版】:考試不通過退費 | 1296 |
購買
|
專業知識水平考試:
考試內容以管理會計師(中級)教材:
《風險管理》、
《績效管理》、
《決策分析》、
《責任會計》為主,此外還包括:
管理會計職業道德、
《中國總會計師(CFO)能力框架》和
《中國管理會計職業能力框架》
能力水平考試:
包括簡答題、考試案例指導及問答和管理會計案例撰寫。