出租人的會計處理
一、出租人使用的相關會計科目
(一)“融資租賃資產”
1.本科目核算租賃企業作為出租人為開展融資租賃業務取得資產的成本。租賃業務不多的企業,也可通過“固定資產”等科目核算。租賃企業和其他企業對于融資租賃資產在未融資租賃期間的會計處理遵循固定資產準則或其他適用的會計準則。
2.本科目可按租賃資產類別和項目進行明細核算。
3.主要賬務處理。
(1)出租人購入和以其他方式取得融資租賃資產的,借記本科目,貸記“銀行存款”等科目。
(2)在租賃期開始日,出租人應當按尚未收到的租賃收款額,借記“應收融資租賃款—租賃收款額”科目,按預計租賃期結束時的未擔保余值,借記“應收融資租賃款—未擔保余值”科目,按已經收取的租賃款,借記“銀行存款”等科目,按融資租賃方式租出資產的賬面價值,貸記本科目;融資租賃方式租出資產的公允價值與賬面價值的差額,借記或貸記“資產處置損益”科目;按發生的初始直接費用,貸記“銀行存款”等科目;差額貸記“應收融資租賃款—未實現融資收益”科目。
4.本科目期末借方余額,反映企業融資租賃資產的成本。
(二)“應收融資租賃款”
1.本科目核算出租人融資租賃產生的租賃投資凈額。
2.本科目可分別設置“租賃收款額”“未實現融資收益”“未擔保余值”等進行明細核算。租賃業務較多的,出租人還可以在“租賃收款額”明細科目下進一步設置明細科目核算。
3.主要賬務處理。
(1)在租賃期開始日,出租人應當按尚未收到的租賃收款額,借記“應收融資租賃款—租賃收款額”科目,按預計租賃期結束時的未擔保余值,借記“應收融資租賃款—未擔保余值”科目,按已經收取的租賃款,借記“銀行存款”等科目,按融資租賃方式租出資產的賬面價值,貸記“融資租賃資產”等科目,按融資租賃方式租出資產的公允價值與其賬面價值的差額,借記或貸記“資產處置損益”科目,按發生的初始直接費用,貸記“銀行存款”等科目,差額貸記“應收融資租賃款—未實現融資收益”科目。
企業認為有必要對發生的初始直接費用進行單獨核算的,也可以按照發生的初始直接費用的金額,借記“應收融資租賃款—初始直接費用”科目,貸記“銀行存款”等科目;然后借記“應收融資租賃款—未實現融資收益”科目,貸記“應收融資租賃款—初始直接費用”科目。
(2)出租人在確認租賃期內各個期間的利息收入時,應當借記“應收融資租賃款—未實現融資收益”科目,貸記“租賃收入—利息收入”“其他業務收入”等科目。
(3)出租人收到租賃收款額時,應當借記“銀行存款”科目,貸記“應收融資租賃款—租賃收款額”科目。
4.本科目的期末借方余額,反映未擔保余值和尚未收到的租賃收款額的現值之和。
5.本科目余額在“長期應收款”項目中填列,其中,自資產負債表日起一年內(含一年)到期的,在“一年內到期的非流動資產”中填列。出租業務較多的出租人,也可在“長期應收款”項目下單獨列示為“其中:應收融資租賃款”。
(三)“應收融資租賃款減值準備”
1.本科目核算應收融資租賃款的減值準備。
2.主要賬務處理。
應收融資租賃款的預期信用損失,按應減記的金額,借記“信用減值損失”科目,貸記本科目。轉回已計提的減值準備時,做相反的會計分錄。
3.本科目期末貸方余額,反映應收融資租賃款的累計減值準備金額。
(四)“租賃收入”
1.本科目核算租賃企業作為出租人確認的融資租賃和經營租賃的租賃收入。一般企業根據自身業務特點確定租賃收入的核算科目,例如“其他業務收入”等。
2.本科目可按租賃資產類別和項目進行明細核算。
3.主要賬務處理。
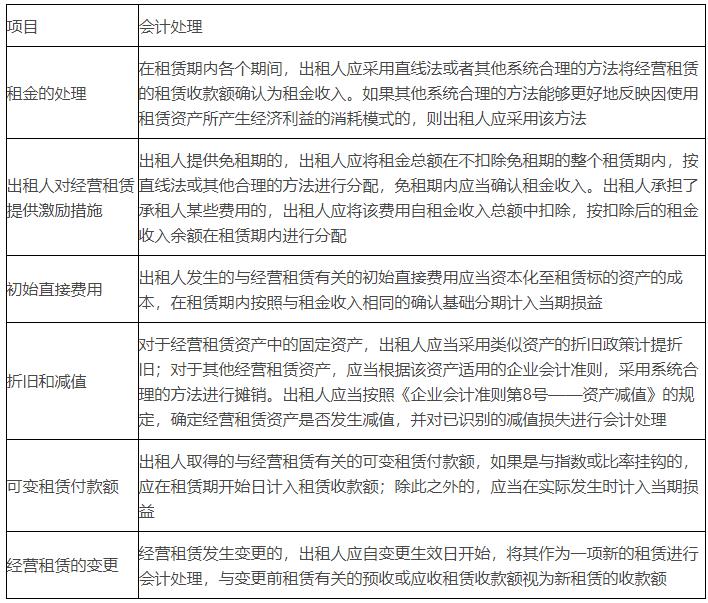
(1)出租人在經營租賃下,將租賃收款額采用直線法或其他系統合理的方法在租賃期內進行分攤確認時,應當借記“銀行存款” “應收賬款”等科目,貸記“租賃收入—經營租賃收入”科目。
出租人在融資租賃下,在確認租賃期內各個期間的利息收入時,應當借記“應收融資租賃款—未實現融資收益”科目,貸記“租賃收入—利息收入”“其他業務收入”等科目。出租人為金融企業的,在融資租賃下,在確認租賃期內各個期間的利息收入時,應當借記“應收融資租賃款—未實現融資收益”科目,貸記“利息收入”等科目。
(2)出租人確認未計入租賃收款額的可變租賃付款額時,應當借記“銀行存款”“應收賬款”等科目,貸記“租賃收入—可變租賃付款額”科目。
4.期未,應將本科目余額轉入“本年利潤”科目,結轉后本科目無余額。
對于日常經營活動為租賃的企業,其利息收入和租賃收入可以作為營業收入列報。
二、出租人的租賃分類
(一)融資租賃和經營租賃
準則規定,出租人應當在租賃開始日將租賃分為融資租賃和經營租賃。
租賃開始日,是指租賃合同簽署日與租賃各方就主要租賃條款作出承諾日中的較早者。租賃開始日可能早于租賃期開始日,也可能與租賃期開始日重合。
一項租賃屬于融資租賃還是經營租賃取決于交易的實質,而不是合同的形式。如果一項租賃實質上轉移了與租賃資產所有權有關的幾乎全部風險和報酬,出租人應當將該項租賃分類為融資租賃。出租人應當將除融資租賃以外的其他租賃分類為經營租賃。
租賃開始日后,除非發生租賃變更,出租人無需對租賃的分類進行重新評估。租賃資產預計使用壽命、預計余值等會計估計變更或發生承租人違約等情況變化的,出租人不對租賃進行重分類。
(二)融資租賃的分類標準
一項租賃存在下列一種或多種情形的,通常分類為融資租賃:
1.在租賃期屆滿時,租賃資產的所有權轉移給承租人。
2.承租人有購買租賃資產的選擇權,所訂立的購買價款預計將遠低于行使選擇權時租賃資產的公允價值,因而在租賃開始日就可以合理確定承租人將行使該選擇權
3.資產的所有權雖然不轉移,但租賃期占租賃資產使用壽命的大部分。實務中,這里的“大部分”一般指租賃期占租賃開始日租賃資產使用壽命的75%以上(含75%)。
4.在租賃開始日,租賃收款額的現值幾乎相當于租賃資產的公允價值。實務中,這里的“幾乎相當于”,通常掌握在90%以上。
5.租賃資產性質特殊,如果不作較大改造,只有承租人才能使用。
三、出租人對融資租賃的會計處理
(一)初始計量
準則規定,在租賃期開始日,出租人應當對融資租賃確認應收融資租賃款,并終止確認融資租賃資產。出租人對應收融資租賃款進行初始計量時,應當以租賃投資凈額作為應收融資租賃款的入賬價值。
租賃投資凈額為未擔保余值和租賃期開始日尚未收到的租賃收款額按照租賃內含利率折現的現值之和。租賃內含利率,是指使出租人的租賃收款額的現值與未擔保余值的現值之和(即租賃投資凈額)等于租賃資產公允價值與出租人的初始直接費用之和的利率。因此,出租人發生的初始直接費用包括在租賃投資凈額中,也即包括在應收融資租賃款的初始入賬價值中。
(二)融資租賃的后續計量
出租人應當按照固定的周期性利率計算并確認租賃期內各個期間的利息收入。
(三)融資租賃變更的會計處理
融資租賃發生變更且同時符合下列條件的,出租人應當將該變更作為一項單獨租賃進行會計處理:
1.該變更通過增加一項或多項租賃資產的使用權而擴大了租賃范圍或延長了租賃期限;
2.增加的對價與租賃范圍擴大部分或租賃期限延長部分的單獨價格按該合同情況調整后的金額相當。
四、出租人對經營租賃的會計處理

| 科目 | 班型介紹 | 價格 | 購買![]() |
|---|---|---|---|
| 《會計》 | 精講班:視頻課程(教材精講班+習題解析班+沖刺串講班)、講義資料、模考題庫、押題密卷 | 350 |
購買
|
| 《經濟法》 | 精講班:視頻課程(教材精講班+習題解析班+沖刺串講班)、講義資料、模考題庫、押題密卷 | 350 |
購買
|
| 《稅法》 | 精講班:視頻課程(教材精講班+習題解析班+沖刺串講班)、講義資料、模考題庫、押題密卷 | 350 |
購買
|
| 《審計》 | 精講班:視頻課程(教材精講班+習題解析班+沖刺串講班)、講義資料、模考題庫、押題密卷 | 350 |
購買
|
| 《財務成本管理》 | 精講班:視頻課程(教材精講班+習題解析班+沖刺串講班)、講義資料、模考題庫、押題密卷 | 350 |
購買
|
| 《公司戰略與風險管理》 | 精講班:視頻課程(教材精講班+習題解析班+沖刺串講班)、講義資料、模考題庫、押題密卷 | 350 |
購買
|
| 2門 | 精講班:視頻課程(教材精講班+習題解析班+沖刺串講班)、講義資料、模考題庫、押題密卷 | 650 |
購買
|
| 6門全套 | 精講班:視頻課程(教材精講班+習題解析班+沖刺串講班)、講義資料、模考題庫、押題密卷 | 1500 |
購買
|
| 科目 | 班型介紹 | 價格 | 購買![]() |
|---|---|---|---|
| 《會計》 | 通關班:視頻課程、教材、講義資料、模考題庫、VIP會員+當前不過,下期免費 | 650 |
購買
|
| 《經濟法》 | 通關班:視頻課程、教材、講義資料、模考題庫、VIP會員+當前不過,下期免費 | 650 |
購買
|
| 《稅法》 | 通關班:視頻課程、教材、講義資料、模考題庫、VIP會員+當前不過,下期免費 | 650 |
購買
|
| 《審計》 | 通關班:視頻課程、教材、講義資料、模考題庫、VIP會員+當前不過,下期免費 | 650 |
購買
|
| 《財務成本管理》 | 通關班:視頻課程、教材、講義資料、模考題庫、VIP會員+當前不過,下期免費 | 650 |
購買
|
| 《公司戰略與風險管理》 | 通關班:視頻課程、教材、講義資料、模考題庫、VIP會員+當前不過,下期免費 | 650 |
購買
|
| 2門 | 通關班:視頻課程、教材、講義資料、模考題庫、VIP會員+當前不過,下期免費 | 1200 |
購買
|
| 6門全套 | 通關班:視頻課程、教材、講義資料、模考題庫、VIP會員+當前不過,下期免費 | 2600 |
購買
|
| 科目 | 班型介紹 | 價格 | 購買![]() |
|---|---|---|---|
| 《會計》 | 協議班:(基礎學習班 + 習題精講班 + 沖刺串講班 + 模擬考試題庫 + 答疑精華班 + 應試技巧班 + 語音串講班,贈送vip會員,并且免費贈送最新的考試輔導資料) | 900 |
購買
|
| 《經濟法》 | 協議班:(基礎學習班 + 習題精講班 + 沖刺串講班 + 模擬考試題庫 + 答疑精華班 + 應試技巧班 + 語音串講班,贈送vip會員,并且免費贈送最新的考試輔導資料) | 900 |
購買
|
| 《稅法》 | 協議班:(基礎學習班 + 習題精講班 + 沖刺串講班 + 模擬考試題庫 + 答疑精華班 + 應試技巧班 + 語音串講班,贈送vip會員,并且免費贈送最新的考試輔導資料) | 900 |
購買
|
| 《審計》 | 協議班:(基礎學習班 + 習題精講班 + 沖刺串講班 + 模擬考試題庫 + 答疑精華班 + 應試技巧班 + 語音串講班,贈送vip會員,并且免費贈送最新的考試輔導資料) | 900 |
購買
|
| 《財務成本管理》 | 協議班:(基礎學習班 + 習題精講班 + 沖刺串講班 + 模擬考試題庫 + 答疑精華班 + 應試技巧班 + 語音串講班,贈送vip會員,并且免費贈送最新的考試輔導資料) | 900 |
購買
|
| 《公司戰略與風險管理》 | 協議班:(基礎學習班 + 習題精講班 + 沖刺串講班 + 模擬考試題庫 + 答疑精華班 + 應試技巧班 + 語音串講班,贈送vip會員,并且免費贈送最新的考試輔導資料) | 900 |
購買
|
| 2門 | 協議班:(基礎學習班 + 習題精講班 + 沖刺串講班 + 模擬考試題庫 + 答疑精華班 + 應試技巧班 + 語音串講班,贈送vip會員,并且免費贈送最新的考試輔導資料) | 1800 |
購買
|
| 科目 | 版本和介紹 | 價格 | 購買![]() |
|---|---|---|---|
| 《會計》 | 題庫和模擬考試系統綜合版:模擬考試系統+網絡題庫系統(章節題庫+試卷題庫+幻燈題庫)+手機題庫系統 | 80 |
購買
|
| 《經濟法》 | 題庫和模擬考試系統綜合版:模擬考試系統+網絡題庫系統(章節題庫+試卷題庫+幻燈題庫)+手機題庫系統 | 80 |
購買
|
| 《稅法》 | 題庫和模擬考試系統綜合版:模擬考試系統+網絡題庫系統(章節題庫+試卷題庫+幻燈題庫)+手機題庫系統 | 80 |
購買
|
| 《審計》 | 題庫和模擬考試系統綜合版:模擬考試系統+網絡題庫系統(章節題庫+試卷題庫+幻燈題庫)+手機題庫系統 | 80 |
購買
|
| 《財務成本管理》 | 題庫和模擬考試系統綜合版:模擬考試系統+網絡題庫系統(章節題庫+試卷題庫+幻燈題庫)+手機題庫系統 | 80 |
購買
|
| 《公司戰略與風險管理》 | 題庫和模擬考試系統綜合版:模擬考試系統+網絡題庫系統(章節題庫+試卷題庫+幻燈題庫)+手機題庫系統 | 80 |
購買
|
| 2門 | 2門題庫和模擬考試系統綜合版:模擬考試系統+網絡題庫系統(章節題庫+試卷題庫+幻燈題庫)+手機題庫系統 | 120 |
購買
|
| 6門全套 | 6門題庫和模擬考試系統綜合版:模擬考試系統+網絡題庫系統(章節題庫+試卷題庫+幻燈題庫)+手機題庫系統 | 360 |
購買
|
| 科目 | 版本和介紹 | 價格 | 購買![]() |
|---|---|---|---|
| 《會計》 | 【題庫和模擬考試系統實驗版】:模擬考試系統+網絡題庫系統(章節題庫+試卷題庫+幻燈題庫)+手機題庫系統 +答疑版+VIP會員 | 216 |
購買
|
| 《經濟法》 | 【題庫和模擬考試系統實驗版】:模擬考試系統+網絡題庫系統(章節題庫+試卷題庫+幻燈題庫)+手機題庫系統 +答疑版+VIP會員 | 216 |
購買
|
| 《稅法》 | 【題庫和模擬考試系統實驗版】:模擬考試系統+網絡題庫系統(章節題庫+試卷題庫+幻燈題庫)+手機題庫系統 +答疑版+VIP會員 | 216 |
購買
|
| 《審計》 | 【題庫和模擬考試系統實驗版】:模擬考試系統+網絡題庫系統(章節題庫+試卷題庫+幻燈題庫)+手機題庫系統 +答疑版+VIP會員 | 216 |
購買
|
| 《財務成本管理》 | 【題庫和模擬考試系統實驗版】:模擬考試系統+網絡題庫系統(章節題庫+試卷題庫+幻燈題庫)+手機題庫系統 +答疑版+VIP會員 | 216 |
購買
|
| 《公司戰略與風險管理》 | 【題庫和模擬考試系統實驗版】:模擬考試系統+網絡題庫系統(章節題庫+試卷題庫+幻燈題庫)+手機題庫系統 +答疑版+VIP會員 | 216 |
購買
|
| 2門實驗版 | 【題庫和模擬考試系統實驗版】:考試不通過退費 | 432 |
購買
|
| 6門實驗版 | 【題庫和模擬考試系統實驗版】:考試不通過退費 | 1296 |
購買
|
專業知識水平考試:
考試內容以管理會計師(中級)教材:
《風險管理》、
《績效管理》、
《決策分析》、
《責任會計》為主,此外還包括:
管理會計職業道德、
《中國總會計師(CFO)能力框架》和
《中國管理會計職業能力框架》
能力水平考試:
包括簡答題、考試案例指導及問答和管理會計案例撰寫。