風險管理體系
一、風險管理策略(★★)
(一)風險管理策略的總體定位
1.風險管理策略是根據企業經營戰略制定的全面風險管理的總體策略。
2.風險管理策略在整個風險管理體系中起著統領全局的作用。
3.風險管理策略在企業戰略管理的過程中起著承上啟下的作用,制定與企業戰略保持一致的風險管理策略減少了企業戰略錯誤的可能性。
(二)風險管理策略的工具
1.風險承擔

2.風險規避

3.風險轉移

4.風險轉換

5.風險對沖

6.風險補償

7.風險控制

【易錯易混點】
(1)風險承擔與風險補償。

(2)風險規避與風險控制。

(3)風險轉移和風險轉換。

(三)確定風險偏好和風險承受度
一般來講,風險偏好和風險承受度是針對公司的重大風險制定的,對企業的非重大風險的風險偏好和風險承受度不一定要十分明確,甚至可以先不提出。企業的風險偏好依賴于企業風險評估的結果,由于企業的風險不斷變化,企業需要持續進行風險評估,并調整自己的風險偏好。
重大風險的風險偏好是企業的重大決策,應由董事會決定。
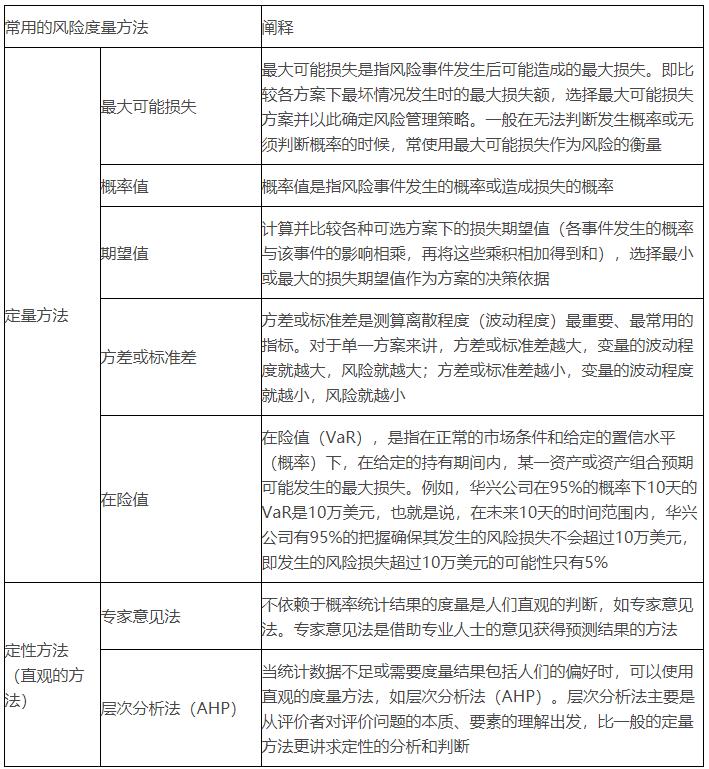
(四)風險度量
1.關鍵在于量化
風險偏好可以定性,但風險承受度一定要定量。
2.風險度量
企業應該采取統一制定的風險度量模型,對所采取的風險度量取得共識,但不一定在整個企業使用唯一的風險度量,允許對不同的風險采取不同的度量方法。
3.風險度量方法
一般來講,度量風險的定量方法可以采用風險發生的可能性(概率)或風險發生造成的損失大小來度量。度量風險的定性方法可以采用直觀的方法。

(五)風險管理的有效性標準
風險管理的有效性標準是指企業衡量企業風險管理是否有效的標準。量化的企業風險管理的有效性標準應與企業風險承受度有相同的度量基礎。
(六)風險管理的資源配置
由于全面風險管理覆蓋面廣,資源的使用一般是多方面的、綜合性的。企業應當統籌兼顧,將資源用于需要優先管理的重大風險。
(七)確定風險管理的優先順序
企業應根據風險與收益相平衡的原則以及各風險在風險坐標圖上的位置,進一步確定風險管理的優先順序,明確風險管理成本的資金預算和控制風險的組織體系、人力資源、應對措施等總體安排。
(八)風險管理策略檢查
企業應定期總結和分析已制定的風險管理策略的有效性和合理性,結合實際不斷修訂和完善。其中,應重點檢查依據風險偏好、風險承受度和風險控制預警線實施的結果是否有效,并提出定性或定量的有效性標準。
風險管理策略要隨著企業經營狀況的變化、經營戰略的變化、外部環境風險的變化而調整。
二、風險管理組織職能體系(★★)
企業風險管理組織體系,主要包括規范的公司法人治理結構、風險管理職能部門、內部審計部門和法律事務部門以及其他有關職能部門、業務單位的組織領導機構及其職責。
(一)規范的公司法人治理結構
企業應建立健全規范的公司法人治理結構,股東(大)會、董事會、監事會、經理層依法履行職責,形成高效運轉、有效制衡的監督約束機制。
董事會就全面風險管理工作的有效性對股東(大)會負責。董事會在全面風險管理方面主要履行以下職責:
1.審議并向股東(大)會提交企業全面風險管理年度工作報告;
2.確定企業風險管理總體目標、風險偏好、風險承受度,批準風險管理策略和重大風險管理解決方案;
3.了解和掌握企業面臨的各項重大風險及其風險管理現狀,做出有效控制風險的決策;
4.批準重大決策、重大風險、重大事件和重要業務流程的判斷標準或判斷機制;
5.批準重大決策的風險評估報告;
6.批準內部審計部門提交的風險管理監督評價審計報告;
7.批準風險管理組織機構設置及其職責方案;
8.批準風險管理措施,糾正和處理任何組織或個人超越風險管理制度做出的風險性決定的行為;
9.督導企業風險管理文化的培育;
10.全面風險管理的其他重大事項。
(二)風險管理委員會
風險管理委員會對董事會負責,主要履行以下職責:
(1)提交全面風險管理年度報告。
(2)審議風險管理策略和重大風險管理解決方案。
(3)審議重大決策、重大風險、重大事件和重要業務流程的判斷標準或判斷機制,以及重大決策的風險評估報告。
(4)審議內部審計部門提交的風險管理監督評價審計綜合報告。
(5)審議風險管理組織機構設置及其職責方案。
(6)辦理董事會授權的有關全面風險管理的其他事項。企業總經理對全面風險管理工作的有效性向董事會負責。總經理或總經理委托的高級管理人員,負責主持全面風險管理的日常工作,負責組織擬訂企業風險管理組織機構設置及其職責方案。
(三)風險管理職能部門
企業應設立專職部門或確定相關職能部門履行全面風險管理的職責。該部門對總經理或其委托的高級管理人員負責,主要履行以下職責:
(1)研究提出全面風險管理工作報告。
(2)研究提出跨職能部門的重大決策、重大風險、重大事件和重要業務流程的判斷標準或判斷機制。
(3)研究提出跨職能部門的重大決策風險評估報告。
(4)研究提出風險管理策略和跨職能部門的重大風險管理解決方案,并負責該方案的組織實施和對該風險的日常監控。
(5)負責對全面風險管理有效性的評估,研究提出全面風險管理的改進方案。
(6)負責組織建立風險管理信息系統。
(7)負責組織協調全面風險管理日常工作。
(8)負責指導、監督有關職能部門、各業務單位以及全資、控股子企業開展全面風險管理工作。
(9)辦理風險管理的其他有關工作。
(四)審計委員會
企業應在董事會下設立審計委員會,企業內部審計部門對審計委員會負責。內部審計部門在風險管理方面,主要負責研究提出全面風險管理監督評價體系,制定監督評價相關制度,開展監督與評價,出具監督評價審計報告。
1.審計委員會履行職責的方式
建議審計委員會每年至少舉行三次會議,并于審計周期的主要日期舉行。審計委員會應每年至少與外聘及內部審計師會面一次,討論與審計相關的事宜,但管理層無須出席。審計委員會成員之間的不同意見如無法內部調解,應提請董事會解決。
此外,審計委員會應每年對其權限及其有效性進行復核,并就必要的人員變更向董事會報告。管理層對審計委員會有告知義務,并應主動提供信息,而不應等待審計委員會索要。
2.審計委員會與合規
審計委員會的主要活動之一是核查對外報告規定的遵守情況。審計委員會一般有責任確保企業履行對外報告的義務。審計委員會應結合企業財務報表的編制情況,對重大的財務報告事項和判斷進行復核。
3.審計委員會與內部審計
確保充分且有效的內部控制是審計委員會的義務,其中包括負責監督內部審計部門的工作。審計委員會應監察和評估內部審計職能在企業整體風險管理系統中充當的角色和發揮的作用。它應該核查內部審計的有效性,并決定對內部審計主管的任命和解聘,還應確保內部審計部門能直接與董事會主席接觸,并負有向審計委員會說明的責任。審計委員會復核及評估年度內部審計工作計劃。
三、內部控制系統(★★)
(一)控制環境
控制環境包括治理職能和管理職能,以及治理層和管理層對內部控制及其重要性的態度、認識和措施。控制環境設定了內部控制的基調,影響員工對內部控制的認識和態度。良好的控制環境是實施有效內部控制的基礎。
我國《企業內部控制基本規范》關于控制環境要素的要求:
1.企業應當根據國家有關法律法規和企業章程,建立規范的公司治理結構和議事規則,明確決策、執行、監督等方面的職責權限,形成科學有效的職責分工和制衡機制。
2.董事會負責內部控制的建立健全和有效實施。監事會對董事會建立與實施內部控制進行監督。經理層負責組織領導企業內部控制的日常運行。
3.企業應當在董事會下設立審計委員會。審計委員會負責審查企業內部控制,監督內部控制的有效實施和內部控制自我評價情況,協調內部控制審計及其他相關事宜等。
4.企業應當結合業務特點和內部控制要求設置內部機構,明確職責權限,將權利與責任落實到各責任單位。
5.企業應當加強內部審計工作,保證內部審計機構設置、人員配備和工作的獨立性。內部審計機構應當結合內部審計監督,對內部控制的有效性進行監督檢查。內部審計機構對監督檢查中發現的內部控制缺陷,應當按照企業內部審計工作程序進行報告;對監督檢查中發現的內部控制重大缺陷,有權直接向董事會及其審計委員會、監事會報告。
6.企業應當制定和實施有利于企業可持續發展的人力資源政策。
7.企業應當將職業道德修養和專業勝任能力作為選拔和聘用員工的重要標準,切實加強員工培訓和繼續教育,不斷提升員工素質。
8.企業應當加強文化建設,培育積極向上的價值觀和社會責任感,倡導誠實守信、愛崗敬業、開拓創新和團隊協作精神,樹立現代管理理念,強化風險意識。董事、監事、經理及其他高級管理人員應當在企業文化建設中發揮主導作用。企業員工應當遵守員工行為守則,認真履行崗位職責。
9.企業應當加強法制教育,增強董事、監事、經理及其他高級管理人員和員工的法制觀念,嚴格依法決策、依法辦事、依法監督,建立健全法律顧問制度和重大法律糾紛案件備案制度。
【提示】我國《企業內部控制基本規范》關于控制環境要素的要求可以概括為以下5個方面:
(1)組織結構(治理層結構、內部機構設置、職權與責任的分配)。
(2)內部審計監督(內部審計機構對內部控制的有效性進行監督檢查)。
(3)人力資源政策與實務(職業道德修養和專業勝任能力)。
(4)企業文化(對誠信和道德價值觀念的溝通與落實)。
(5)法制教育。
(二)風險評估
風險評估指識別、分析相關風險以實現既定目標,從而形成風險管理的基礎。
我國《企業內部控制基本規范》關于風險評估要素的要求:
1.企業應當根據設定的控制目標,全面系統持續地收集相關信息,結合實際情況,及時進行風險評估。
2.企業開展風險評估,應當準確識別與實現控制目標相關的內部風險和外部風險,確定相應的風險承受度。
3.企業識別內部風險應主要關注人力資源因素、管理因素、自主創新因素、財務因素、安全環保因素以及其他有關內部風險因素。
4.企業識別外部風險主要關注經濟因素、法律因素、社會文化因素、技術因素、自然環境因素以及其他有關外部風險因素。
5.企業應當采用定性與定量相結合的方法,按照風險發生的可能性及其影響程度等,對識別的風險進行分析和排序,確定關注重點和優先控制的風險。
6.企業應當根據風險分析的結果,結合風險承受度,權衡風險與收益,確定風險應對策略。
7.企業應當綜合運用風險規避、風險降低、風險分擔和風險承受等風險應對策略,實現對風險的有效控制。
8.企業應當結合不同發展階段和業務拓展情況,持續收集與風險變化相關的信息,進行風險識別和風險分析,及時調整風險應對策略。
【提示】我國《企業內部控制基本規范》關于風險評估要素的要求可以概括為以下4個方面:
(1)風險識別(識別內外部風險,確定風險承受度)。
(2)風險分析(采用定性與定量相結合的方法進行風險分析)。
(3)風險應對策略選擇。
(4)風險管理信息實行動態管理。
(三)控制活動
控制活動是指那些有助于管理層決策順利實施的政策和程序。控制行為有助于確保實施必要的措施以管理風險,實現經營目標。控制行為體現在整個企業的不同層次和不同部門中,它們包括諸如批準、授權、查證、核對、復核經營業績、資產保護和職責分工等活動。
我國《企業內部控制基本規范》關于控制活動要素的要求:
1.企業應當結合風險評估結果,通過手工控制與自動控制、預防性控制與發現性控制相結合的方法,運用相應的控制措施,將風險控制在可承受度之內。控制措施一般包括不相容職務分離控制、授權審批控制、會計系統控制、財產保護控制、預算控制、運營分析控制和績效考評控制等。
(1)不相容職務分離控制要求企業全面系統地分析、梳理業務流程中所涉及的不相容職務,實施相應的分離措施,形成各司其職、各負其責、相互制約的工作機制。
(2)授權審批控制要求企業根據常規授權和特別授權的規定,明確各崗位辦理業務和事項的權限范圍、審批程序和相應責任。企業對于重大的業務和事項,應當實行集體決策審批或者聯簽制度,任何個人不得單獨進行決策或者擅自改變集體決策。
(3)會計系統控制要求企業嚴格執行國家統一的會計準則制度,加強會計基礎工作,明確會計憑證、會計賬簿和財務會計報告的處理程序,保證會計資料真實完整。
(4)財產保護控制要求企業建立財產日常管理制度和定期清查制度,采取財產記錄、實物保管、定期盤點、賬實核對等措施,確保財產安全。企業應當嚴格限制未經授權的人員接觸和處置財產。
(5)預算控制要求企業實施全面預算管理制度,明確各責任單位在預算管理中的職責權限,規范預算的編制、審定、下達和執行程序,強化預算約束。
(6)運營分析控制要求企業建立運營情況分析制度,經理層應當綜合運用生產、購銷、投資、籌資、財務等方面的信息,通過因素分析、對比分析、趨勢分析等方法,定期開展運營情況分析,發現存在的問題,及時查明原因并加以改進。
(7)績效考評控制要求企業建立和實施績效考評制度,科學設置考核指標體系,對企業內部各責任單位和全體員工的業績進行定期考核和客觀評價,將考評結果作為確定員工薪酬以及職務晉升、評優、降級、調崗、辭退等的依據。
2.企業應當根據內部控制目標,結合風險應對策略,綜合運用控制措施,對各種業務和事項實施有效控制。
3.企業應當建立重大風險預警機制和突發事件應急處理機制,明確風險預警標準,對可能發生的重大風險或突發事件,制定應急預案、明確責任人員、規范處置程序,確保突發事件得到及時妥善處理。
【提示】我國《企業內部控制基本規范》關于控制活動要素的要求可以概括為以下兩個方面:
(1)7項控制措施(一般包括不相容職務分離控制、授權審批控制、會計系統控制、財產保護控制、預算控制、運營分析控制和績效考評控制)。
(2)建立重大風險預警機制和突發事件應急處理機制。
(四)信息與溝通
信息系統不僅處理內部產生的信息,還包括與企業經營決策和對外報告相關的外部事件、行為和條件等。員工必須有向上傳遞重要信息的途徑。同時,與外部諸如客戶、供應商、管理當局和股東之間也需要有效的溝通。
我國《企業內部控制基本規范》關于信息與溝通要素的要求:
1.企業應當建立信息與溝通制度,明確內部控制相關信息的收集、處理和傳遞程序,確保信息及時溝通,促進內部控制有效運行。
2.企業應當對收集的各種內部信息和外部信息進行合理篩選、核對、整合,提高信息的有用性。
3.企業應當將內部控制相關信息在企業內部各管理級次、責任單位、業務環節之間以及企業與外部投資者、債權人、客戶、供應商、中介機構和監管部門等有關方面之間進行溝通和反饋。信息溝通過程中發現的問題,應當及時報告并加以解決。重要信息應當及時傳遞給董事會、監事會和經理層。
4.企業應當利用信息技術促進信息的集成與共享,充分發揮信息技術在信息與溝通中的作用。企業應當加強對信息系統開發與維護、訪問與變更、數據輸入與輸出、文件儲存與保管、網絡安全等方面的控制,保證信息系統安全穩定運行。
5.企業應當建立反舞弊機制。
6.企業應當建立舉報投訴制度和舉報人保護制度。
【提示】我國《企業內部控制基本規范》關于信息與溝通要素的要求可以概括為以下4個方面:
(1)內部控制相關信息應在企業內外部等有關方面之間進行溝通和反饋。
(2)信息系統運維管理。
(3)建立反舞弊機制。
(4)建立舉報投訴制度和舉報人保護制度。
(五)監控
內部控制系統需要被監控,即對該系統的有效性進行評估的全過程。
我國《企業內部控制基本規范》關于內部監督要素的要求:
1.企業應當根據本規范及其配套辦法,制定內部控制監督制度,明確內部審計機構(經授權的其他監督機構)和其他內部機構在內部監督中的職責權限,規范內部監督的程序、方法和要求。
2.企業應當制定內部控制缺陷認定標準,對監督過程中發現的內部控制缺陷,應當分析缺陷的性質和產生的原因,提出整改方案,采取適當的形式及時向董事會、監事會或者經理層報告。企業應當跟蹤內部控制缺陷整改情況,并就內部監督中發現的重大缺陷,追究相關責任單位或者責任人的責任。
3.企業應當結合內部監督情況,定期對內部控制的有效性進行自我評價,出具內部控制自我評價報告。
4.企業應當以書面或者其他適當的形式,妥善保存內部控制建立與實施過程中的相關記錄或者資料,確保內部控制建立與實施過程的可驗證性。
【提示】我國《企業內部控制基本規范》關于內部監督要素的要求可以概括為以下兩個方面:
(1)制定內部控制缺陷認定標準。
(2)對內部控制的有效性進行自我評價。
四、風險理財措施(★★)
(一)風險理財的一般概念
(1)風險理財是用金融手段管理風險。
(2)風險理財是全面風險管理的重要組成部分。
(二)風險理財的特點
(1)風險理財的手段既不改變風險事件發生的可能性,也不改變風險事件可能引起的直接損失程度。
(2)風險理財需要判斷風險的定價,因此量化的標準較高,更需要量化風險本身的價值。
(3)風險理財的應用范圍一般不包括聲譽等難以衡量其價值的風險,也難以消除戰略失誤造成的損失。
(4)風險理財手段技術強,許多風險理財工具本身有著比較復雜的風險特性,使用不當容易造成重大損失。
(三)風險理財的策略與方案
1.選擇風險理財策略的原則和要求
(1)與公司整體風險管理策略一致。選擇風險理財的策略,要與公司整體風險管理策略一起考慮。應根據公司風險管理整體策略確定的風險偏好和承受度確定風險理財的目標,并量化風險的特性及其價值。
(2)與公司所面對風險的性質相匹配。要采用與公司所面對風險的性質相匹配的風險理財手段。
(3)選擇風險理財工具的要求。企業在選擇風險理財工具時,要考慮如下幾點:合規的要求、可操作性、法律法規環境、企業的熟悉程度、風險理財工具的風險特征。不同的風險理財手段可能適用同一風險。
(4)成本與收益的平衡。選擇風險理財策略時,要考慮風險管理成本與收益的平衡原則。
2.對金融衍生產品的選擇
在企業選擇風險理財的策略與方案時,涉及對金融衍生產品的選擇。
(1)金融衍生產品的概念和類型。
衍生產品是其價值決定于一種或多種基礎資產或指數的金融合約,常用衍生產品包括遠期合約、互換交易、期貨、期權等。
2.對金融衍生產品的選擇
(1)金融衍生產品的概念和類型。


(2)衍生產品的特點。
①優點:準確性、時效、使用方便、成本優勢、靈活性、對于管理市場風險有不可替代的作用。
②缺點:衍生產品的杠桿作用很大,因而風險很大,如用來投機可能會造成巨大損失。
(3)運用衍生產品進行風險管理需滿足的條件:
①滿足合規要求;
②與公司的業務和發展戰略保持一致;
③建立完善的內部控制措施;
④采用能夠準確反映風險狀況的風險計量方法;
⑤完善的信息溝通機制;
⑥合格的操作人員。
(四)損失事件管理
損失事件管理是指對可能給企業造成重大損失的風險事件的事前、事后管理的方法。
1.損失融資
損失事件融資分為預期損失融資和非預期損失融資。預期損失融資一般作為運營資本的一部分,而非預期損失融資則屬于風險資本的范疇。
2.風險資本
風險資本是描述在一定的概率水平上,一定時間內(如一年),為了彌補企業的非預期性損失所需要的資本。風險資本是使一家公司破產的概率低于某一給定水平所需的資本,因此取決于公司的風險偏好。
例如,一家公司每年最低運營資本是5億元,但是有5%的可能性需要7.5億元才能維持運營,有1%的可能性需要10億元才能維持運營。也就是說,如果該公司風險資本為2.5億元,其生存概率為95%;如果該公司風險資本為5億元,其生存概率為99%。
3.應急資本
應急資本是風險資本的表現形式之一。應急資本又稱或有資本和承諾資本,是指當企業發生了特定事件陷入財務困境后,可以根據事先的承諾合同,以債務或優先股等方式從外部市場獲得企業所需要的資本。
應急資本具有如下特點:
(1)應急資本的提供方并不承擔特定事件發生的風險,而只是在風險事件發生并造成應急資本受讓方損失后提供用于彌補損失、確保持續經營的資本。
(2)應急資本與保險不同,應急資本不涉及風險的轉移,是企業風險補償策略的一種方式。
(3)應急資本是一個在一定條件下的融資選擇權,應急資本受讓方可以不使用這個權利。
(4)應急資本可以為應急資本受讓方提供持續經營的保證。
4.保險
保險是風險轉移的傳統手段。可保風險是純粹風險,機會風險不可保。
5.專業自保
專業自保公司是那些由其母公司擁有的,主要業務對象即被保險人為其母公司的保險公司。專業自保屬于風險補償方式。
(五)套期保值
1.套期保值與投機
期貨(或期權)市場主要有兩類業務:套期保值和投機。套期保值是指為了配合現貨市場的買入(或賣出)行為,沖抵現貨市場價格波動的風險,而通過期貨(或期權)市場從事反向交易活動,即賣出(或買入)相應的期貨(或期權)合約的行為,其目的是為了對沖價格波動的風險;投機是指單純的買賣期貨(或期權)合約,其目的是為了獲得期貨(或期權)合約價格波動的投機差價。套期保值的結果是降低了風險;而投機的結果是增加了風險。
2.期貨套期保值
(1)期貨價格與現貨價格
基于現貨市場和期貨市場兩個不同類型的市場,在某個時點標的物的現貨價格與期貨價格往往會有差異,“基差”的概念用來表示標的物的現貨價格與其期貨價格之差。基差在期貨合約到期日為零,在此之前可正可負。一般而言,離到期日越近,現貨價格與期貨價格的走勢越一致,基差就越小。
(2)期貨的套期保值
期貨的套期保值亦稱為期貨對沖,是指為配合現貨市場上的交易,而在期貨市場上做與現貨市場商品相同或相近但交易部位相反的買賣行為,以便將現貨市場的價格波動的風險在期貨市場上得到抵銷。
期貨的套期保值交易之所以能夠回避價格風險,其基本原理就在于某一特定商品的期貨價格和現貨價格受相同經濟因素的影響和制約。利用期貨套期保值有兩種方式:
①空頭(賣出)期貨套期保值:如果某公司要在未來某時間出售資產,可以通過持有該資產期貨合約的空頭來對沖風險。如果到期日資產價格下降,現貨出售資產虧了,但期貨的空頭獲利,盈虧相抵,損失減少。如果到期日資產價格上升,現貨出售獲利(相對合約簽訂日期),但期貨的空頭虧了,盈虧相抵,收益減少。
②多頭(買入)套期保值:如果要在未來某時間買入某種資產,則可采用持有該資產期貨合約的多頭來對沖風險。
3.期貨投機
期貨投機,是指基于對市場價格走勢的預期,為了盈利在期貨市場上進行的買賣行為。
例如,目前期銅價格為7020美元/噸,某貿易公司判斷5個月后銅的價格會大跌,因此該公司現在在期貨市場賣出期銅200噸,假設5個月后,期銅的價格果真下跌到每噸6830美元,買入期銅200噸,平倉期貨合約,盈利190美元/噸,共計盈利38000美元。但如果5個月后期銅的價格上漲到每噸7200美元,買入期銅200噸,平倉期貨合約,虧損180美元/噸,共計虧損36000美元。
4.期權套期保值
(1)看漲期權:1月1日,標的物是鉛,1份鉛的看漲期權合約數量為10噸,期權執行價格為1850美元/噸。A買入1份鉛的看漲期權,付出500美元;B賣出1份鉛的看漲期權,收入500美元。
①2月1日,鉛價上漲至1905美元/噸,期權價格上漲至550美元。則A售出權利——A可以按550美元的價格售出看漲期權,A獲利50美元(550-500)。
②如果鉛價下跌,即鉛的市價低于敲定價格1850美元/噸,A就會放棄這個權利,只損失500美元權利金,B則凈賺500美元。
(2)看跌期權:1月1日,標的物是鉛,1份鉛的看跌期權合約數量為10噸,期權的執行價格為1750美元/噸,A買入1份鉛的看跌期權,付出500美元;B賣出1份鉛的看跌期權,收入500美元。
①2月1日,鉛價下跌至1695美元/噸,期權價格上漲至550美元。則A售出權利——A可以按550美元的價格售出看跌期權,A獲利50美元(550-500)。
②如果鉛價上漲,A就會放棄這個權利而損失500美元權利金,B則凈賺500美元。
(3)利用期權進行套期保值。
期權作為對沖的工具可以起到保險的作用。例如,某投資者現在持有甲上市公司股票10000股,持股成本為10美元/股,計劃6個月后出售。為了降低該股票價格6個月后下跌帶來的損失,現在在期權市場上以1000美元的價格購進1份以甲公司股票為標的物的6個月看跌期權,1份看跌期權的數量為10000股,每股執行價格為9.9美元。假設6個月后甲公司股票價格下跌到9.2美元/股,現貨市場按此價格出售10000股,每股損失0.8美元,共計損失8000美元;6個月后投資者行權,期權投資共計盈利6000美元[10000×(9.9-9.2)-1000],彌補現貨投資損失,套期保值的結果是現貨市場出售股票僅損失了2000美元。
5.期權投機
期權也可以作為投機的工具,但風險更大。
例如,某貿易公司判斷6個月后原油的價格會大漲,因此該公司現在在期權市場以2000美元的價格購進1份6個月到期的原油看漲期權合約,1份原油看漲期權合約的數量為1000桶,每桶執行價格為92美元。假設6個月后原油市場價格為97美元/桶,投資者行權,期權投資共計盈利3000美元[1000×(97-92)-2000];但如果6個月后原油市場價格為89美元/桶,投資者不會行權,期權投資損失2000美元。
五、風險管理信息系統(★★)
(一)風險管理信息系統必須涵蓋風險管理基本流程和內部控制系統各環節
企業的管理信息系統在風險管理中發揮著至關重要的作用。企業應將信息技術應用于風險管理的各項工作,建立涵蓋風險管理基本流程和內部控制系統各環節的風險管理信息系統,包括信息的采集、存儲、加工、分析、測試、傳遞、報告、披露等。
(二)風險管理信息系統的數據要求
企業應采取措施確保向風險管理信息系統輸入的業務數據和風險量化值的一致性、準確性、及時性、可用性和完整性。對輸入信息系統的數據,未經批準,不得更改。
(三)風險管理信息系統的功能要求
風險管理信息系統應能夠對各種風險進行計量和定量分析、定量測試;能夠實時反映風險矩陣和排序頻譜、重大風險和重要業務流程的監控狀態;能夠對超過風險預警上限的重大風險實施信息報警;能夠滿足風險管理內部信息報告制度和企業對外信息披露管理制度的要求。
(四)風險管理信息系統要實現信息的集成與共享
風險管理信息系統應實現信息在各職能部門、業務單位之間的集成與共享,既能滿足單項業務風險管理的要求,也能滿足企業整體和跨職能部門、業務單位的風險管理綜合要求。
(五)風險管理信息系統要不斷完善和改進
企業應確保風險管理信息系統的穩定運行和安全,并根據實際需要不斷進行改進、完善或更新。
(六)風險管理信息系統的規劃與實施
已建立或基本建立企業管理信息系統的企業,應補充、調整、更新已有的管理流程和管理程序,建立完善的風險管理信息系統;尚未建立企業管理信息系統的,應將風險管理與企業各項管理業務流程、管理軟件統一規劃、統一設計、統一實施、同步運行。
| 科目 | 班型介紹 | 價格 | 購買![]() |
|---|---|---|---|
| 《會計》 | 精講班:視頻課程(教材精講班+習題解析班+沖刺串講班)、講義資料、模考題庫、押題密卷 | 350 |
購買
|
| 《經濟法》 | 精講班:視頻課程(教材精講班+習題解析班+沖刺串講班)、講義資料、模考題庫、押題密卷 | 350 |
購買
|
| 《稅法》 | 精講班:視頻課程(教材精講班+習題解析班+沖刺串講班)、講義資料、模考題庫、押題密卷 | 350 |
購買
|
| 《審計》 | 精講班:視頻課程(教材精講班+習題解析班+沖刺串講班)、講義資料、模考題庫、押題密卷 | 350 |
購買
|
| 《財務成本管理》 | 精講班:視頻課程(教材精講班+習題解析班+沖刺串講班)、講義資料、模考題庫、押題密卷 | 350 |
購買
|
| 《公司戰略與風險管理》 | 精講班:視頻課程(教材精講班+習題解析班+沖刺串講班)、講義資料、模考題庫、押題密卷 | 350 |
購買
|
| 2門 | 精講班:視頻課程(教材精講班+習題解析班+沖刺串講班)、講義資料、模考題庫、押題密卷 | 650 |
購買
|
| 6門全套 | 精講班:視頻課程(教材精講班+習題解析班+沖刺串講班)、講義資料、模考題庫、押題密卷 | 1500 |
購買
|
| 科目 | 班型介紹 | 價格 | 購買![]() |
|---|---|---|---|
| 《會計》 | 通關班:視頻課程、教材、講義資料、模考題庫、VIP會員+當前不過,下期免費 | 650 |
購買
|
| 《經濟法》 | 通關班:視頻課程、教材、講義資料、模考題庫、VIP會員+當前不過,下期免費 | 650 |
購買
|
| 《稅法》 | 通關班:視頻課程、教材、講義資料、模考題庫、VIP會員+當前不過,下期免費 | 650 |
購買
|
| 《審計》 | 通關班:視頻課程、教材、講義資料、模考題庫、VIP會員+當前不過,下期免費 | 650 |
購買
|
| 《財務成本管理》 | 通關班:視頻課程、教材、講義資料、模考題庫、VIP會員+當前不過,下期免費 | 650 |
購買
|
| 《公司戰略與風險管理》 | 通關班:視頻課程、教材、講義資料、模考題庫、VIP會員+當前不過,下期免費 | 650 |
購買
|
| 2門 | 通關班:視頻課程、教材、講義資料、模考題庫、VIP會員+當前不過,下期免費 | 1200 |
購買
|
| 6門全套 | 通關班:視頻課程、教材、講義資料、模考題庫、VIP會員+當前不過,下期免費 | 2600 |
購買
|
| 科目 | 班型介紹 | 價格 | 購買![]() |
|---|---|---|---|
| 《會計》 | 協議班:(基礎學習班 + 習題精講班 + 沖刺串講班 + 模擬考試題庫 + 答疑精華班 + 應試技巧班 + 語音串講班,贈送vip會員,并且免費贈送最新的考試輔導資料) | 900 |
購買
|
| 《經濟法》 | 協議班:(基礎學習班 + 習題精講班 + 沖刺串講班 + 模擬考試題庫 + 答疑精華班 + 應試技巧班 + 語音串講班,贈送vip會員,并且免費贈送最新的考試輔導資料) | 900 |
購買
|
| 《稅法》 | 協議班:(基礎學習班 + 習題精講班 + 沖刺串講班 + 模擬考試題庫 + 答疑精華班 + 應試技巧班 + 語音串講班,贈送vip會員,并且免費贈送最新的考試輔導資料) | 900 |
購買
|
| 《審計》 | 協議班:(基礎學習班 + 習題精講班 + 沖刺串講班 + 模擬考試題庫 + 答疑精華班 + 應試技巧班 + 語音串講班,贈送vip會員,并且免費贈送最新的考試輔導資料) | 900 |
購買
|
| 《財務成本管理》 | 協議班:(基礎學習班 + 習題精講班 + 沖刺串講班 + 模擬考試題庫 + 答疑精華班 + 應試技巧班 + 語音串講班,贈送vip會員,并且免費贈送最新的考試輔導資料) | 900 |
購買
|
| 《公司戰略與風險管理》 | 協議班:(基礎學習班 + 習題精講班 + 沖刺串講班 + 模擬考試題庫 + 答疑精華班 + 應試技巧班 + 語音串講班,贈送vip會員,并且免費贈送最新的考試輔導資料) | 900 |
購買
|
| 2門 | 協議班:(基礎學習班 + 習題精講班 + 沖刺串講班 + 模擬考試題庫 + 答疑精華班 + 應試技巧班 + 語音串講班,贈送vip會員,并且免費贈送最新的考試輔導資料) | 1800 |
購買
|
| 科目 | 版本和介紹 | 價格 | 購買![]() |
|---|---|---|---|
| 《會計》 | 題庫和模擬考試系統綜合版:模擬考試系統+網絡題庫系統(章節題庫+試卷題庫+幻燈題庫)+手機題庫系統 | 80 |
購買
|
| 《經濟法》 | 題庫和模擬考試系統綜合版:模擬考試系統+網絡題庫系統(章節題庫+試卷題庫+幻燈題庫)+手機題庫系統 | 80 |
購買
|
| 《稅法》 | 題庫和模擬考試系統綜合版:模擬考試系統+網絡題庫系統(章節題庫+試卷題庫+幻燈題庫)+手機題庫系統 | 80 |
購買
|
| 《審計》 | 題庫和模擬考試系統綜合版:模擬考試系統+網絡題庫系統(章節題庫+試卷題庫+幻燈題庫)+手機題庫系統 | 80 |
購買
|
| 《財務成本管理》 | 題庫和模擬考試系統綜合版:模擬考試系統+網絡題庫系統(章節題庫+試卷題庫+幻燈題庫)+手機題庫系統 | 80 |
購買
|
| 《公司戰略與風險管理》 | 題庫和模擬考試系統綜合版:模擬考試系統+網絡題庫系統(章節題庫+試卷題庫+幻燈題庫)+手機題庫系統 | 80 |
購買
|
| 2門 | 2門題庫和模擬考試系統綜合版:模擬考試系統+網絡題庫系統(章節題庫+試卷題庫+幻燈題庫)+手機題庫系統 | 120 |
購買
|
| 6門全套 | 6門題庫和模擬考試系統綜合版:模擬考試系統+網絡題庫系統(章節題庫+試卷題庫+幻燈題庫)+手機題庫系統 | 360 |
購買
|
| 科目 | 版本和介紹 | 價格 | 購買![]() |
|---|---|---|---|
| 《會計》 | 【題庫和模擬考試系統實驗版】:模擬考試系統+網絡題庫系統(章節題庫+試卷題庫+幻燈題庫)+手機題庫系統 +答疑版+VIP會員 | 216 |
購買
|
| 《經濟法》 | 【題庫和模擬考試系統實驗版】:模擬考試系統+網絡題庫系統(章節題庫+試卷題庫+幻燈題庫)+手機題庫系統 +答疑版+VIP會員 | 216 |
購買
|
| 《稅法》 | 【題庫和模擬考試系統實驗版】:模擬考試系統+網絡題庫系統(章節題庫+試卷題庫+幻燈題庫)+手機題庫系統 +答疑版+VIP會員 | 216 |
購買
|
| 《審計》 | 【題庫和模擬考試系統實驗版】:模擬考試系統+網絡題庫系統(章節題庫+試卷題庫+幻燈題庫)+手機題庫系統 +答疑版+VIP會員 | 216 |
購買
|
| 《財務成本管理》 | 【題庫和模擬考試系統實驗版】:模擬考試系統+網絡題庫系統(章節題庫+試卷題庫+幻燈題庫)+手機題庫系統 +答疑版+VIP會員 | 216 |
購買
|
| 《公司戰略與風險管理》 | 【題庫和模擬考試系統實驗版】:模擬考試系統+網絡題庫系統(章節題庫+試卷題庫+幻燈題庫)+手機題庫系統 +答疑版+VIP會員 | 216 |
購買
|
| 2門實驗版 | 【題庫和模擬考試系統實驗版】:考試不通過退費 | 432 |
購買
|
| 6門實驗版 | 【題庫和模擬考試系統實驗版】:考試不通過退費 | 1296 |
購買
|
專業知識水平考試:
考試內容以管理會計師(中級)教材:
《風險管理》、
《績效管理》、
《決策分析》、
《責任會計》為主,此外還包括:
管理會計職業道德、
《中國總會計師(CFO)能力框架》和
《中國管理會計職業能力框架》
能力水平考試:
包括簡答題、考試案例指導及問答和管理會計案例撰寫。