現在疫情蔓延的時候
大家要注意防護,減少出門
還要提醒大家,初級考試越來越近了,需要我們投入更多的時間與精力在備考上了。
小編繼續為大家更新發布20年初級60分錦囊,利用碎片化的時間可以鞏固知識、加深理解,會持續更新哦。
不浪費考試前的每一分鐘,提高效率。
經濟法基礎
人社部通知,初級會計考試將于5月9日重磅開考,為幫助考生細化學習內容,高質量的完成備考,下面小編將《經濟法基礎》的重點內容列給大家

第二章 會計法律制度
會計憑證與會計賬簿
【主要內容】
會計年度、記賬本位幣、會計憑證、會計賬簿
【所屬章節】
《經濟法基礎》第二章 會計法律制度
【知識詳解】
考點:什么是會計核算
考點:會計年度
1. 我國是以公歷年度為會計年度,即以每年公歷的1月1日起至12月31日止為一個會計年度。
2. 每一個會計年度還可以按照公歷日期具體劃分為半年度、季度、月度。
考點:記賬本位幣
1. 會計核算原則上以人民幣為記賬本位幣。
2. 業務收支以人民幣以外的貨幣為主的單位,可以選定其中一種貨幣作為記賬本位幣,但是編報的財務會計報告應當折算為人民幣。
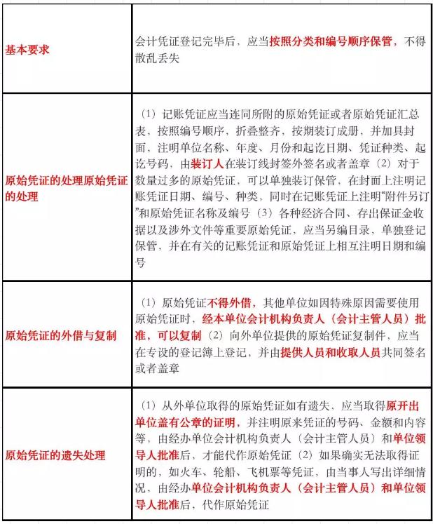
考點:會計憑證
1. 原始憑證


2. 記賬憑證


3. 會計憑證的保管(新增)

考點:會計賬簿
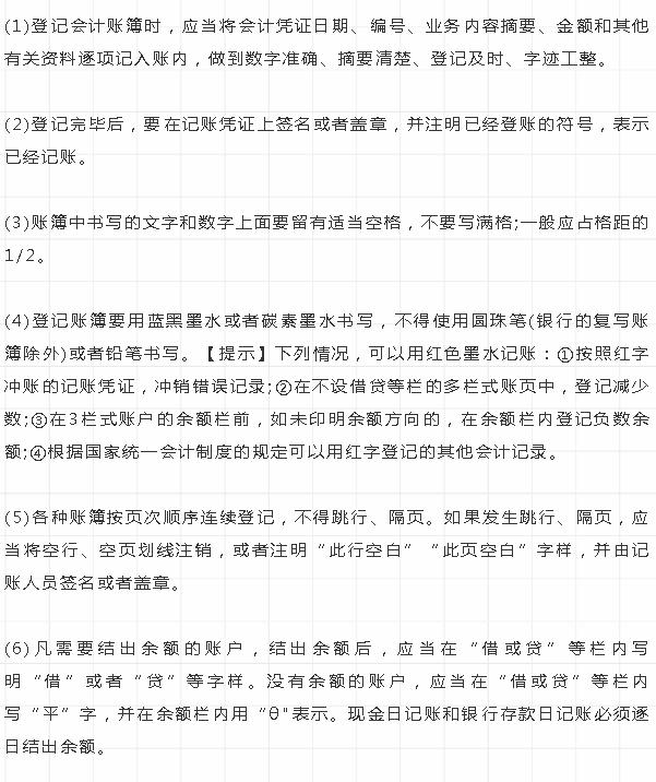
1. 會計賬簿的種類、用途和形式

2. 啟用會計賬簿的基本要求(新增)

3. 登記會計賬簿的基本要求(新增)


4. 賬簿記錄錯誤的更正(新增)
賬簿記錄發生錯誤,不準涂改、挖補、刮擦或者用藥水消除字跡,不準重新抄寫,必須按照下列方法進行更正:
(1)登記賬簿時發生錯誤,應當將錯誤的文字或者數字劃紅線注銷,但必須使原有字跡仍可辨認;然后在劃線上方填寫正確的文字或者數字,并由記賬人員在更正處蓋章。【提示】對于錯誤的數字,應當全部劃紅線更正,不得只更正其中的錯誤數字;對于文字錯誤,可只劃去錯誤的部分。
(2)由于記賬憑證錯誤而使賬簿記錄發生錯誤,應當按更正的記賬憑證登記賬簿。
5. 結賬(新增)
(1)各單位應當按照規定定期結賬。
(2)結賬前,必須將本期內所發生的各項經濟業務全部登記入賬。
(3)結賬時,應當結出每個賬戶的期末余額。
(4)年度終了結賬時,所有總賬賬戶都應當結出全年發生額和年末余額。
(5)年度終了,要把各賬戶的余額結轉到下一會計年度,并在摘要欄注明“結轉下年”字樣;在下一會計年度新建有關會計賬簿的第一行余額欄內填寫上年結轉的余額,并在摘要欄注明“上年結轉”字樣。
《初級會計實務》
第二章 資產
應收票據和應收賬款
【主要內容】
應收票據和應收賬款
【所屬章節】
《初級會計實務》第二章 資產
【知識詳解】
知識點1:應收票據
(一)應收票據概述(相關具體內容請在《經濟法基礎》中學習)
1.應收票據是指企業因銷售商品、提供勞務等而收到的商業匯票。
2.商業匯票的付款期限,最長不得超過六個月;商業匯票的提示付款期限,自匯票到期日起10日。
3.商業匯票根據承兌人不同,分為商業承兌匯票和銀行承兌匯票;企業申請使用銀行承兌匯票時,應向其承兌銀行按票面金額的0.5‰(萬分之五)交納手續費,將其記入“財務費用”科目中。
(二)應收票據的賬務處理
為了反映和監督應收票據取得、票款收回等情況,企業應當設置“應收票據”科目。

基本賬務處理:
1.取得應收票據:
(1)企業銷售商品或提供勞務而取得票據:借:應收票據 貸:主營業務收入 應交稅費——應交增值稅(銷項稅額)
(2)因債務人抵償前欠貨款而取得票據(欠錢變欠票):借:應收票據 貸:應收賬款
【提示】應收票據取得時按其票面金額入賬。
2.應收票據到期時:
(1)到期收回款項:借:銀行存款 貸:應收票據
(2)到期未收回款項:借:應收賬款 貸:應收票據
3.應收票據轉讓時:
借:原材料/在途物資/庫存商品等(買回來什么寫什么) 應交稅費——應交增值稅(進項稅額) 貸:應收票據 銀行存款(差額,也有可能在借方)
4.應收票據貼現時:
借:銀行存款(實際收到的金額) 財務費用(差額,手續費) 貸:應收票據(票面金額)
知識點2:應收賬款
(一)應收賬款概述(核心考點:入賬價值的確定)
應收賬款的入賬價值包括企業銷售商品、提供勞務等應從購貨方或接受勞務方收取的合同或協議價款(不公允的除外)、增值稅銷項稅額,以及代購貨單位墊付的包裝費、運雜費等。
【小新點】應收賬款=價+費(雜費)+稅(價外稅)
(二)應收賬款的賬務處理
企業應設置“應收賬款”科目,不單獨設置“預收賬款”科目的企業,預收的賬款也在“應收賬款”科目核算。如果“應收賬款”科目的期末余額在貸方,一般則反映企業預收的賬款。

基本賬務處理:
1.發生應收賬款(賒銷)時:借:應收賬款 貸:主營業務收入(價) 應交稅費——應交增值稅(銷項稅額)(稅) 銀行存款等(代墊款項,費)
2.改用應收票據結算,收到商業匯票時:借:應收票據 貸:應收賬款
| 科目 | 班型介紹 | 價格 | 購買![]() |
|---|---|---|---|
| 初級會計實務 | 精講班:視頻課程(教材精講班+習題解析班+沖刺串講班)、講義資料、模考題庫、押題密卷 | 290 |
購買
|
| 經濟法基礎 | 精講班:視頻課程(教材精講班+習題解析班+沖刺串講班)、講義資料、模考題庫、押題密卷 | 290 |
購買
|
| 2門全套 | 精講班:視頻課程(教材精講班+習題解析班+沖刺串講班)、講義資料、模考題庫、押題密卷 | 580 |
購買
|
| 科目 | 班型介紹 | 價格 | 購買![]() |
|---|---|---|---|
| 初級會計實務 | 通關班套餐:視頻課程(教材精講班+習題解析班+沖刺串講班)+講義資料+模考題庫+押題密卷+當前不過,下期免費 | 480 |
購買
|
| 經濟法基礎 | 通關班套餐:視頻課程(教材精講班+習題解析班+沖刺串講班)+講義資料+模考題庫+押題密卷+當前不過,下期免費 | 480 |
購買
|
| 2門全套 | 通關班套餐:視頻課程(教材精講班+習題解析班+沖刺串講班)+講義資料+模考題庫+押題密卷+當年不過,下年免費。 | 960 |
購買
|
| 科目 | 班型介紹 | 價格 | 購買![]() |
|---|---|---|---|
| 《初級會計實務》 | 協議班套餐:視頻課程(教材精講班+習題解析班+沖刺串講班)+講義資料+模考題庫+押題密卷+考試不通過,學費全額退(簽協議) | 1000 |
購買
|
| 《經濟法基礎》 | 協議班套餐:視頻課程(教材精講班+習題解析班+沖刺串講班)+講義資料+模考題庫+押題密卷+考試不通過,學費全額退(簽協議) | 1000 |
購買
|
| 2門全套 | 協議班套餐:視頻課程(教材精講班+習題解析班+沖刺串講班)+講義資料+模考題庫+押題密卷+考試不通過,學費全額退(簽協議) | 2000 |
購買
|
| 科目 | 版本和介紹 | 價格 | 購買![]() |
|---|---|---|---|
| 初級會計實務 | 模考題庫綜合版:模擬考試+章節題庫+幻燈題庫+手機題庫系統 | 120 |
購買
|
| 經濟法基礎 | 模考題庫綜合版:模擬考試+章節題庫+幻燈題庫+手機題庫系統 | 120 |
購買
|
| 2門綜合版 | 模考題庫綜合版:模擬考試+章節題庫+幻燈題庫+手機題庫系統。 | 240 |
購買
|
| 科目 | 版本和介紹 | 價格 | 購買![]() |
|---|---|---|---|
| 《初級會計實務》 | 【題庫和模擬考試系統實驗版】:模擬考試+章節題庫+幻燈題庫+手機題庫系統+押題密卷,考前最后模擬考試成績合格而考試不通過者,退還全部費用。 | 240 |
購買
|
| 《經濟法基礎》 | 【題庫和模擬考試系統實驗版】:模擬考試+章節題庫+幻燈題庫+手機題庫系統+押題密卷,考前最后模擬考試成績合格而考試不通過者,退還全部費用。 | 240 |
購買
|
| 2門實驗版 | 【題庫和模擬考試系統實驗版】:模擬考試+章節題庫+幻燈題庫+手機題庫系統+押題密卷,考前最后模擬考試成績合格而考試不通過者,退還全部費用。 | 480 |
購買
|