政府會計改革背景及目標、政府會計標準體系、政府會計要素及其確認和計量
一、 政府會計改革背景及目標
政府會計是會計體系的重要分支,它是運用會計專門方法對政府及其組成主體(包括政府所屬的行政事業單位等)的財務狀況、運行情況(含運行成本,下同)、現金流量、預算執行等情況進行全面核算、監督和報告。
1.2013年11月,中共十八屆三中全會通過的《中共中央關于全面深化改革若干重大問題的決定》作出了"建立權責發生制的政府綜合財務報告制度"的重要戰略部署。
2.2014年8月,新修正的《預算法》要求“各級政府財政部門應當按年度編制以權責發生制為基礎的政府綜合財務報告,報告政府整體財務狀況、運行情況和財政中長期可持續性,報本級人民代表大會常務委員會備案”。
3.2014年12月,國務院批轉了財政部《權責發生制政府綜合財務報告制度改革方案》,以下簡稱《改革方案》,正式確立了我國權責發生制政府綜合財務報告制度改革的指導思想、總體目標、基本原則、主要任務、具體內容、配套措施、實施步驟和組織保障。
二、 政府會計標準體系

(一)政府會計基本準則
政府會計基本準則用于規范政府會計目標、政府會計主體、政府會計信息質量要求、政府會計核算基礎,以及政府會計要素定義、確認和計量原則、列報要求等原則事項。
基本準則指導具體準則和制度的制定,并為政府會計實務問題提供處理原則。
2015年10月,財政部印發了《政府會計準則——基本準則》(以下簡稱《基本準則》)。
(二)政府會計具體準則及應用指南
政府會計具體準則依據基本準則制定,用于規范政府會計主體發生的經濟業務或事項的會計處理原則,詳細規定經濟業務或事項引起的會計要素變動的確認、計量和報告。
應用指南是對具體準則的實際應用作出的操作性規定。
【小提示】“基本準則”指導“具體準則”,“應用指南”是操作性規定。
(三)政府會計制度
政府會計制度依據基本準則制定,主要規定政府會計科目及賬務處理、報表體系及編制說明等。
政府會計主體應當根據政府會計準則(包括基本準則和具體準則)規定的原則和政府會計制度及解釋的要求,對其發生的各項經濟業務或事項進行會計核算。
【擴展】政府會計主體主要包括各級政府、各部門、各單位。各級政府指各級政府財政部門,具體負責財政總會計的核算。各部門、各單位是指與本級政府財政部門直接或者間接發生預算撥款關系的國家機關、軍隊、政黨組織、社會團體、事業單位和其他單位。軍隊、已納入企業財務管理體系的單位和執行《民間非營利組織會計制度》的社會團體,其會計核算不適用政府會計準則制度。(了解)
三、 政府會計要素及其確認和計量

(一)政府預算會計要素
1.預算收入是指政府會計主體在預算年度內依法取得的并納入預算管理的現金流入。
一般在實際收到時予以確認,以實際收到的金額計量;【收付實現制】
2.預算支出是指政府會計主體在預算年度內依法發生并納入預算管理的現金流出。
一般在實際支付時予以確認,以實際支付的金額計量;
3.預算結余
預算結余是指政府會計主體預算年度內預算收入扣除預算支出后的資金余額,以及歷年滾存的資金余額。
預算結余包括:
(1)結余資金:年度預算執行終了,預算收入實際完成數扣除預算支出和結轉資金后剩余的資金。(剩的)
(2)結轉資金:指預算安排項目的支出年終尚未執行完畢或者因故未執行,且下年需要按原用途繼續使用的資金。(下年接著用的項目資金)
(二)政府財務會計要素(區別企業會計準則)
政府財務會計要素包括:資產、負債、凈資產(而非所有者權益)、收入和費用(無利潤)。
1.資產
(1)資產的定義
資產是指政府會計主體過去的經濟業務或者事項形成的,由政府會計主體控制(而非擁有)的,預期能夠產生服務潛力或者帶來經濟利益流入的經濟資源。
【擴展】服務潛力:是指政府會計主體利用資產提供公共產品和服務以履行政府職能的潛在能力。
(2)資產類別
政府會計主體的資產按照流動性,分為流動資產和非流動資產。

(3)資產的確認條件(定義+條件)
①與該經濟資源相關的服務潛力很可能實現或者經濟利益很可能流入政府會計主體;
②該經濟資源的成本或者價值能夠可靠地計量。
(4)資產的計量屬性
政府資產的計量屬性主要有歷史成本(一般采用)、重置成本、現值、公允價值和名義金額(無法采用其他計量屬性的,采用人民幣1元計量)。
2.負債
(1)負債的定義
負債是指政府會計主體過去的經濟業務或者事項形成的,預期會導致經濟資源流出政府會計主體的現時義務。
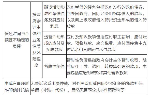
(2)負債的分類
①政府會計主體的負債按照流動性,分為流動負債和非流動負債。

②政府會計主體的負債分為償還時間與金額基本確定的負債和由或有事項形成的預計負債。

(3)負債的確認條件(定義+條件)
①履行該義務很可能導致含有服務潛力或者經濟利益的經濟資源流出政府會計主體;
②該義務的金額能夠可靠地計量。
(4)負債的計量屬性
負債的計量屬性主要包括歷史成本(一般采用)、現值和公允價值(如使用應確保持續、可靠計量)。
3.凈資產(而非所有者權益)
凈資產是指政府會計主體資產扣除負債后的凈額。其金額取決于資產和負債的計量。
4.收入
(1)收入的定義
收入是指報告期內導致政府會計主體凈資產增加的、含有服務潛力或者經濟利益的經濟資源的流入。
(2)收入的確認條件
收入的確認應當同時滿足以下條件:
①與收入相關的含有服務潛力或者經濟利益的經濟資源很可能流入政府會計主體;
②含有服務潛力或者經濟利益的經濟資源流入會導致政府會計主體資產增加或者負債減少;
③流入金額能夠可靠地計量。
5.費用
(1)費用的定義
費用是指報告期內導致政府會計主體凈資產減少的、含有服務潛力或者經濟利益的經濟資源的流出。
(2)費用的確認條件
費用的確認應當同時滿足以下條件:
①與費用相關的含有服務潛力或者經濟利益的經濟資源很可能流出政府會計主體;
②含有服務潛力或者經濟利益的經濟資源流出會導致政府會計主體資產減少或者負債增加;
③流出金額能夠可靠地計量。
| 科目 | 班型介紹 | 價格 | 購買![]() |
|---|---|---|---|
| 初級會計實務 | 精講班:視頻課程(教材精講班+習題解析班+沖刺串講班)、講義資料、模考題庫、押題密卷 | 290 |
購買
|
| 經濟法基礎 | 精講班:視頻課程(教材精講班+習題解析班+沖刺串講班)、講義資料、模考題庫、押題密卷 | 290 |
購買
|
| 2門全套 | 精講班:視頻課程(教材精講班+習題解析班+沖刺串講班)、講義資料、模考題庫、押題密卷 | 580 |
購買
|
| 科目 | 班型介紹 | 價格 | 購買![]() |
|---|---|---|---|
| 初級會計實務 | 通關班套餐:視頻課程(教材精講班+習題解析班+沖刺串講班)+講義資料+模考題庫+押題密卷+當前不過,下期免費 | 480 |
購買
|
| 經濟法基礎 | 通關班套餐:視頻課程(教材精講班+習題解析班+沖刺串講班)+講義資料+模考題庫+押題密卷+當前不過,下期免費 | 480 |
購買
|
| 2門全套 | 通關班套餐:視頻課程(教材精講班+習題解析班+沖刺串講班)+講義資料+模考題庫+押題密卷+當年不過,下年免費。 | 960 |
購買
|
| 科目 | 班型介紹 | 價格 | 購買![]() |
|---|---|---|---|
| 《初級會計實務》 | 協議班套餐:視頻課程(教材精講班+習題解析班+沖刺串講班)+講義資料+模考題庫+押題密卷+考試不通過,學費全額退(簽協議) | 1000 |
購買
|
| 《經濟法基礎》 | 協議班套餐:視頻課程(教材精講班+習題解析班+沖刺串講班)+講義資料+模考題庫+押題密卷+考試不通過,學費全額退(簽協議) | 1000 |
購買
|
| 2門全套 | 協議班套餐:視頻課程(教材精講班+習題解析班+沖刺串講班)+講義資料+模考題庫+押題密卷+考試不通過,學費全額退(簽協議) | 2000 |
購買
|
| 科目 | 版本和介紹 | 價格 | 購買![]() |
|---|---|---|---|
| 初級會計實務 | 模考題庫綜合版:模擬考試+章節題庫+幻燈題庫+手機題庫系統 | 120 |
購買
|
| 經濟法基礎 | 模考題庫綜合版:模擬考試+章節題庫+幻燈題庫+手機題庫系統 | 120 |
購買
|
| 2門綜合版 | 模考題庫綜合版:模擬考試+章節題庫+幻燈題庫+手機題庫系統。 | 240 |
購買
|
| 科目 | 版本和介紹 | 價格 | 購買![]() |
|---|---|---|---|
| 《初級會計實務》 | 【題庫和模擬考試系統實驗版】:模擬考試+章節題庫+幻燈題庫+手機題庫系統+押題密卷,考前最后模擬考試成績合格而考試不通過者,退還全部費用。 | 240 |
購買
|
| 《經濟法基礎》 | 【題庫和模擬考試系統實驗版】:模擬考試+章節題庫+幻燈題庫+手機題庫系統+押題密卷,考前最后模擬考試成績合格而考試不通過者,退還全部費用。 | 240 |
購買
|
| 2門實驗版 | 【題庫和模擬考試系統實驗版】:模擬考試+章節題庫+幻燈題庫+手機題庫系統+押題密卷,考前最后模擬考試成績合格而考試不通過者,退還全部費用。 | 480 |
購買
|