知識點:增值稅的納稅人(★)
1. 根據納稅人的經營規模以及會計核算健全程度的不同,增值稅的納稅人可以分為一般納稅人和小規模納稅人:

2. 征稅辦法及發票使用

中華人民共和國境外單位或者個人在境內銷售勞務,在境內未設有經營機構的,以其境內代理人為扣繳義務人;在境內沒有代理人的,以購買方為增值稅扣繳義務人。
知識點:增值稅應納稅額的計算方法(總述)(★★★)
1. 一般計稅方法
當期應納稅額=當期銷項稅額-當期準予抵扣的進項稅額
當期銷項稅額=不含增值稅銷售額×適用稅率
=含增值稅銷售額÷(1+適用稅率)×適用稅率
2. 簡易計稅方法
當期應納稅額=不含稅銷售額×征收率
=含稅銷售額÷(1+征收率)×征收率
3. 進口環節增值稅
(1)進口非應稅消費品
應納稅額=組成計稅價格×稅率
=(關稅完稅價格+關稅稅額)×稅率
(2)進口應稅消費品
應納稅額=組成計稅價格×稅率
=(關稅完稅價格+關稅稅額+消費稅稅額)×稅率
4. 扣繳計稅方法
境外單位或者個人在境內發生應稅行為,在境內未設有經營機構的,扣繳義務人按照下列公式計算應扣繳稅額:
應扣繳稅額=購買方支付的價款÷(1+稅率)×稅率
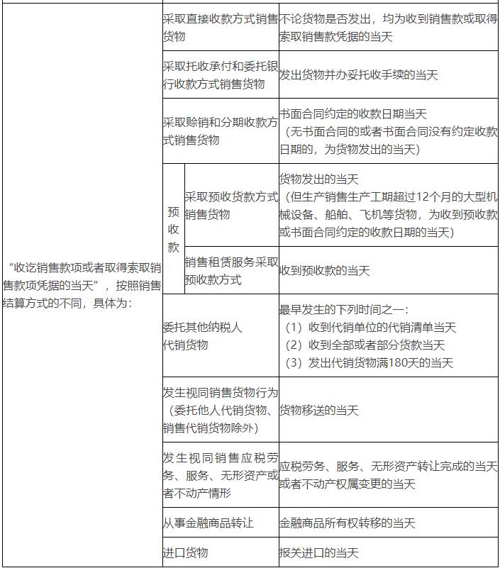
知識點:增值稅納稅義務發生時間(★★★)


| 科目 | 班型介紹 | 價格 | 購買![]() |
|---|---|---|---|
| 初級會計實務 | 精講班:視頻課程(教材精講班+習題解析班+沖刺串講班)、講義資料、模考題庫、押題密卷 | 290 |
購買
|
| 經濟法基礎 | 精講班:視頻課程(教材精講班+習題解析班+沖刺串講班)、講義資料、模考題庫、押題密卷 | 290 |
購買
|
| 2門全套 | 精講班:視頻課程(教材精講班+習題解析班+沖刺串講班)、講義資料、模考題庫、押題密卷 | 580 |
購買
|
| 科目 | 班型介紹 | 價格 | 購買![]() |
|---|---|---|---|
| 初級會計實務 | 通關班套餐:視頻課程(教材精講班+習題解析班+沖刺串講班)+講義資料+模考題庫+押題密卷+當前不過,下期免費 | 480 |
購買
|
| 經濟法基礎 | 通關班套餐:視頻課程(教材精講班+習題解析班+沖刺串講班)+講義資料+模考題庫+押題密卷+當前不過,下期免費 | 480 |
購買
|
| 2門全套 | 通關班套餐:視頻課程(教材精講班+習題解析班+沖刺串講班)+講義資料+模考題庫+押題密卷+當年不過,下年免費。 | 960 |
購買
|
| 科目 | 班型介紹 | 價格 | 購買![]() |
|---|---|---|---|
| 《初級會計實務》 | 協議班套餐:視頻課程(教材精講班+習題解析班+沖刺串講班)+講義資料+模考題庫+押題密卷+考試不通過,學費全額退(簽協議) | 1000 |
購買
|
| 《經濟法基礎》 | 協議班套餐:視頻課程(教材精講班+習題解析班+沖刺串講班)+講義資料+模考題庫+押題密卷+考試不通過,學費全額退(簽協議) | 1000 |
購買
|
| 2門全套 | 協議班套餐:視頻課程(教材精講班+習題解析班+沖刺串講班)+講義資料+模考題庫+押題密卷+考試不通過,學費全額退(簽協議) | 2000 |
購買
|
| 科目 | 版本和介紹 | 價格 | 購買![]() |
|---|---|---|---|
| 初級會計實務 | 模考題庫綜合版:模擬考試+章節題庫+幻燈題庫+手機題庫系統 | 120 |
購買
|
| 經濟法基礎 | 模考題庫綜合版:模擬考試+章節題庫+幻燈題庫+手機題庫系統 | 120 |
購買
|
| 2門綜合版 | 模考題庫綜合版:模擬考試+章節題庫+幻燈題庫+手機題庫系統。 | 240 |
購買
|
| 科目 | 版本和介紹 | 價格 | 購買![]() |
|---|---|---|---|
| 《初級會計實務》 | 【題庫和模擬考試系統實驗版】:模擬考試+章節題庫+幻燈題庫+手機題庫系統+押題密卷,考前最后模擬考試成績合格而考試不通過者,退還全部費用。 | 240 |
購買
|
| 《經濟法基礎》 | 【題庫和模擬考試系統實驗版】:模擬考試+章節題庫+幻燈題庫+手機題庫系統+押題密卷,考前最后模擬考試成績合格而考試不通過者,退還全部費用。 | 240 |
購買
|
| 2門實驗版 | 【題庫和模擬考試系統實驗版】:模擬考試+章節題庫+幻燈題庫+手機題庫系統+押題密卷,考前最后模擬考試成績合格而考試不通過者,退還全部費用。 | 480 |
購買
|