考點:交不交土地增值稅(★★★)
(一)納稅人
土地增值稅的納稅人為轉讓國有土地使用權、地上建筑物及其附著物并取得收入的單位和個人。
(二)征稅范圍的一般規定
1. 土地增值稅只對轉讓國有土地使用權的行為征稅,對出讓國有土地使用權的行為不征稅。
2. 土地增值稅既對轉讓國有土地使用權的行為征稅,也對轉讓地上建筑物及其附著物產權的行為征稅。
3. 土地增值稅只對有償轉讓的房地產征稅,對以繼承、贈與等方式無償轉讓的房地產,不予征稅,但并非所有名為“贈與”的行為均不征稅,不征收土地增值稅的房地產贈與行為只包括:
(1)房產所有人、土地使用權所有人將房屋產權、土地使用權贈與直系親屬或承擔直接贍養義務人的行為;
(2)房產所有人、土地使用權所有人通過中國境內非營利的社會團體、國家機關將房屋產權、土地使用權贈與教育、民政和其他社會福利、公益事業的行為。
(三)特殊業務的處理
1. 房地產的交換
(1)房地產交換屬于土地增值稅的征稅范圍;
(2)對個人之間互換自有居住用房地產的,經當地稅務機關核實,可以免征土地增值稅。
2. 合作建房
對于一方出地,另一方出資金,雙方合作建房,建成后按比例分房自用的,暫免征收土地增值稅;建成后轉讓的,應征收土地增值稅。
3. 房地產的出租:不屬于土地增值稅的征稅范圍。
4. 房地產的抵押VS抵債
對于房地產的抵押,在抵押期間不征收土地增值稅;如果抵押期滿以房地產抵債,發生房地產權屬轉移的,應列入土地增值稅的征稅范圍。
5. 房地產代建行為:不屬于土地增值稅的征稅范圍。
6. 房地產進行重新評估而產生的評估增值:不屬于土地增值稅的征稅范圍。
7. 房地產開發企業
(1)房地產開發企業將開發的部分房地產轉為企業自用或用于出租等商業用途時,如果產權未發生轉移,不征收土地增值稅。
(2)房地產開發企業將開發產品用于職工福利、獎勵、對外投資、分配給股東或投資人、抵償債務、換取其他單位和個人的非貨幣性資產等,發生所有權轉移時應視同銷售房地產,征收土地增值稅。
8. 自2008年11月1日起,對個人轉讓住房暫免征收土地增值稅。
9. 企業改制重組
(1)企業發生整體改制的,對改制前的企業將國有土地使用權、地上建筑物及其附著物(簡稱房地產)轉移、變更到改制后的企業,暫不征土地增值稅。
(2)按照法律規定或者合同約定,兩個或兩個以上企業合并為一個企業,且原企業投資主體存續的,對原企業將房地產轉移、變更到合并后的企業,暫不征土地增值稅。
(3)按照法律規定或者合同約定,企業分設為兩個或兩個以上與原企業投資主體相同的企業,對原企業將房地產轉移、變更到分立后的企業,暫不征土地增值稅。
(4)單位、個人在改制重組時以房地產作價入股進行投資,對其將房地產轉移、變更到被投資的企業,暫不征土地增值稅。
(5)上述改制重組有關土地增值稅政策不適用于房地產轉移任意一方為房地產開發企業的情形。
10. 其他稅收減免規定
(1)納稅人建造普通標準住宅(不包括高級公寓、別墅、度假村等)出售,增值額未超過扣除項目金額20%的,予以免稅;超過20%的,應按全部增值額繳納土地增值稅。
【提示】對于納稅人既建普通標準住宅又搞其他房地產開發的,應分別核算增值額;不分別核算增值額或不能準確核算增值額的,其建造的普通標準住宅不能適用這一免稅規定。
(2)因國家建設需要依法征用、收回的房地產,免征土地增值稅;因城市實施規劃、國家建設的需要而搬遷,由納稅人自行轉讓原房地產的,免征土地增值稅。
(3)企事業單位、社會團體以及其他組織轉讓舊房作為公共租賃住房房源且增值額未超過扣除項目金額20%的,免征土地增值稅。
土地增值稅征稅范圍常考點歸納


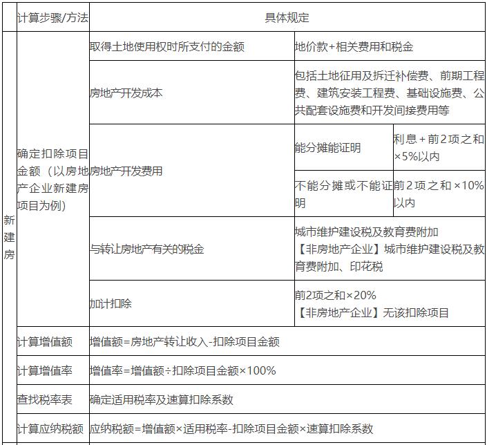
1. 確定扣除項目金額
2. 計算增值額
增值額=不含增值稅的房地產轉讓收入-扣除項目金額
【提示】納稅人轉讓房地產取得的應稅收入,應包括轉讓房地產的全部價款及有關的經濟收益。從收入的形式來看,包括貨幣收入、實物收入和其他收入。
3. 計算增值率
增值率=增值額÷扣除項目金額×100%
4. 確定適用稅率及速算扣除系數。土地增值稅實行4級超率累進稅率,稅率表如下:
土地增值稅4級超率累進稅率表

5. 計算應納稅額
應納稅額=增值額×適用稅率-扣除項目金額×速算扣除系數
(二)房地產開發企業新建房扣除項目金額的確定(5項)
1. 取得土地使用權所支付的金額
(1)納稅人為取得土地使用權所支付的地價款;
(2)納稅人在取得土地使用權時按國家統一規定繳納的有關費用和稅金。
2. 房地產開發成本
房地產開發成本,包括土地征用及拆遷補償費、前期工程費、建筑安裝工程費、基礎設施費、公共配套設施費和開發間接費用等。
3. 房地產開發費用
(1)能分攤且能證明
①財務費用中的利息支出,凡能夠按轉讓房地產項目計算分攤并提供金融機構證明的,允許據實扣除,但最高不能超過按商業銀行同類同期貸款利率計算的金額。
②其他房地產開發費用,按“取得土地使用權所支付的金額和房地產開發成本”的金額之和的5%以內計算扣除。
允許扣除的房地產開發費用=允許扣除的利息+(取得土地使用權所支付的金額+房地產開發成本)×省級政府確定的比例(5%以內)
(2)不能分攤或不能證明
財務費用中的利息支出,凡不能按轉讓房地產項目計算分攤或不能提供金融機構證明的,房地產開發費用(不區分利息費用和其他費用)按規定計算的金額之和的10%以內計算扣除。
允許扣除的房地產開發費用=(取得土地使用權所支付的金額+房地產開發成本)×省級政府確定的比例(10%以內)
(3)財政部、國家稅務總局對土地增值稅扣除項目金額中利息支出的計算問題作了兩點專門規定:
①利息的上浮幅度按國家的有關規定執行,超過上浮幅度的部分不允許扣除;
②對于超過貸款期限的利息部分和加罰的利息不允許扣除。
4. 與轉讓房地產有關的稅金
(1)城市維護建設稅及教育費附加;
(2)《土地增值稅暫行條例》等規定的土地增值稅扣除項目涉及的增值稅進項稅額,允許在銷項稅額中抵扣的,不計入扣除項目,不允許在銷項稅額中抵扣的,可以計入扣除項目。
5. 加計扣除:(取得土地使用權所支付的金額+房地產開發成本)×20%
(三)其他情形下扣除項目金額的確定
1. 房地產開發企業以外的其他企業轉讓新建房的扣除項目
(1)取得土地使用權所支付的金額
(2)房地產開發成本
(3)房地產開發費用
(4)與轉讓房地產有關的稅金
①城市維護建設稅及教育費附加、印花稅;
②《土地增值稅暫行條例》等規定的土地增值稅扣除項目涉及的增值稅進項稅額,允許在銷項稅額中抵扣的,不計入扣除項目,不允許在銷項稅額中抵扣的,可以計入扣除項目。
2. 舊房及建筑物轉讓的扣除項目
(1)方法一:按評估價格扣除
①舊房及建筑物的評估價格(重置成本價×成新度折扣率);
②取得土地使用權所支付的地價款和按國家統一規定繳納的有關費用和稅金;
③轉讓環節繳納的稅金。
(2)方法二:按購房發票金額計算扣除
納稅人轉讓舊房及建筑物,凡不能取得評估價格,但能提供購房發票的,經當地稅務部門確認,可以扣除:
①按發票所載金額并從購買年度起至轉讓年度止,每年加計5%計算的金額;
②轉讓環節繳納的稅金,包括城市維護建設稅及教育費附加、印花稅、購房時繳納的契稅(需提供契稅的完稅憑證)。
土地增值稅應納稅額計算要點歸納


(一)土地增值稅清算
1. 符合下列情形之一的,納稅人應當進行土地增值稅清算:
(1)房地產開發項目全部竣工、完成銷售的;
(2)整體轉讓未竣工決算房地產開發項目的;
(3)直接轉讓土地使用權的。
2. 符合下列情形之一的,主管稅務機關可要求納稅人進行土地增值稅清算:
(1)已竣工驗收的房地產開發項目,已轉讓的房地產建筑面積占整個項目可售建筑面積的比例在85%以上,或該比例雖未超過85%,但剩余的可售建筑面積已經出租或自用的;
(2)取得銷售(預售)許可證滿3年仍未銷售完畢的;
(3)納稅人申請注銷稅務登記但未辦理土地增值稅清算手續的。
(二)其他征收管理規定
1. 納稅人應在轉讓房地產合同簽訂后7日內,到房地產所在地主管稅務機關辦理納稅申報。
2. 納稅人采取預售方式銷售房地產的,對在項目全部竣工結算前轉讓房地產取得的收入,稅務機關可以預征土地增值稅。
3. 房地產開發企業有下列情形之一的,稅務機關可以核定征收土地增值稅:
(1)依照法律、行政法規的規定應當設置但未設置賬簿的;
(2)擅自銷毀賬簿或者拒不提供納稅資料的;
(3)雖設置賬簿,但賬目混亂或者成本資料、收入憑證、費用憑證殘缺不全,難以確定轉讓收入或扣除項目金額的;
(4)符合土地增值稅清算條件,未按照規定的期限辦理清算手續,經稅務機關責令限期清算,逾期仍不清算的;
(5)申報的計稅依據明顯偏低,又無正當理由的。
| 科目 | 班型介紹 | 價格 | 購買![]() |
|---|---|---|---|
| 初級會計實務 | 精講班:視頻課程(教材精講班+習題解析班+沖刺串講班)、講義資料、模考題庫、押題密卷 | 290 |
購買
|
| 經濟法基礎 | 精講班:視頻課程(教材精講班+習題解析班+沖刺串講班)、講義資料、模考題庫、押題密卷 | 290 |
購買
|
| 2門全套 | 精講班:視頻課程(教材精講班+習題解析班+沖刺串講班)、講義資料、模考題庫、押題密卷 | 580 |
購買
|
| 科目 | 班型介紹 | 價格 | 購買![]() |
|---|---|---|---|
| 初級會計實務 | 通關班套餐:視頻課程(教材精講班+習題解析班+沖刺串講班)+講義資料+模考題庫+押題密卷+當前不過,下期免費 | 480 |
購買
|
| 經濟法基礎 | 通關班套餐:視頻課程(教材精講班+習題解析班+沖刺串講班)+講義資料+模考題庫+押題密卷+當前不過,下期免費 | 480 |
購買
|
| 2門全套 | 通關班套餐:視頻課程(教材精講班+習題解析班+沖刺串講班)+講義資料+模考題庫+押題密卷+當年不過,下年免費。 | 960 |
購買
|
| 科目 | 班型介紹 | 價格 | 購買![]() |
|---|---|---|---|
| 《初級會計實務》 | 協議班套餐:視頻課程(教材精講班+習題解析班+沖刺串講班)+講義資料+模考題庫+押題密卷+考試不通過,學費全額退(簽協議) | 1000 |
購買
|
| 《經濟法基礎》 | 協議班套餐:視頻課程(教材精講班+習題解析班+沖刺串講班)+講義資料+模考題庫+押題密卷+考試不通過,學費全額退(簽協議) | 1000 |
購買
|
| 2門全套 | 協議班套餐:視頻課程(教材精講班+習題解析班+沖刺串講班)+講義資料+模考題庫+押題密卷+考試不通過,學費全額退(簽協議) | 2000 |
購買
|
| 科目 | 版本和介紹 | 價格 | 購買![]() |
|---|---|---|---|
| 初級會計實務 | 模考題庫綜合版:模擬考試+章節題庫+幻燈題庫+手機題庫系統 | 120 |
購買
|
| 經濟法基礎 | 模考題庫綜合版:模擬考試+章節題庫+幻燈題庫+手機題庫系統 | 120 |
購買
|
| 2門綜合版 | 模考題庫綜合版:模擬考試+章節題庫+幻燈題庫+手機題庫系統。 | 240 |
購買
|
| 科目 | 版本和介紹 | 價格 | 購買![]() |
|---|---|---|---|
| 《初級會計實務》 | 【題庫和模擬考試系統實驗版】:模擬考試+章節題庫+幻燈題庫+手機題庫系統+押題密卷,考前最后模擬考試成績合格而考試不通過者,退還全部費用。 | 240 |
購買
|
| 《經濟法基礎》 | 【題庫和模擬考試系統實驗版】:模擬考試+章節題庫+幻燈題庫+手機題庫系統+押題密卷,考前最后模擬考試成績合格而考試不通過者,退還全部費用。 | 240 |
購買
|
| 2門實驗版 | 【題庫和模擬考試系統實驗版】:模擬考試+章節題庫+幻燈題庫+手機題庫系統+押題密卷,考前最后模擬考試成績合格而考試不通過者,退還全部費用。 | 480 |
購買
|